Eliana Ruby Riffo Millar
Universidad Adventista de Chile, Chile
https://orcid.org/0009-0001-6020-9485
ruby2574@gmail.com
Alixon David Reyes Rodríguez
Universidad Adventista de Chile, Chile
https://orcid.org/0000-0001-9857-0930
alixdavid79@gmail.com
30/07/2024
21/03/2025
El estrés y la mala postura son manifestaciones patológicas que perturban la salud y afectan la cotidianidad laboral. Este problema adquiere particular relevancia entre los funcionarios de la Universidad Adventista de Chile, ya que sus repercusiones no se limitan al ámbito laboral, sino que se extienden también al plano personal. El propósito del estudio se basó en evaluar el efecto de un programa de masoterapia en el bienestar físico y emocional de funcionarios de la Universidad Adventista de Chile en situación de estrés y/o mala postura. Participaron funcionarios de la institución que voluntariamente asistieron a la convocatoria abierta del Taller Complementario de Masoterapia ´Gente cuidando de Gente’. La intervención implicó un trabajo de carácter mixto, aplicando la escala visual análoga y entrevistas no estructuradas a los beneficiarios, con un diseño longitudinal, y duración de 8 semanas, siendo no experimental. El programa resultó ser positivo, en tanto la intervención fue multifocal, los participantes tuvieron adherencia en toda la intervención, y reportaron beneficios en su estado de salud físico-emocional, como: mejora del sueño, abandono de pastillas para dormir, sensación de descanso, disminución de tensión muscular localizada y generalizada, disminución de dolores de espalda y de cabeza, sensación de tranquilidad, mejora en la postura de pie y en posición sentado, entre otros de relevancia. En conclusión, este tipo de intervención integral favorece el estado de salud de los participantes, promueve la adherencia al tratamiento y mejora la prestación movimental en condiciones laborales y en la vida cotidiana. Por ello, se recomienda la implementación del programa en condiciones de mayor convocatoria y amplitud.
Intervención; masoterapia; estrés; mala postura; bienestar.
Stress and poor posture are pathological manifestations that disturb health and affect daily work life. This problem is particularly relevant among the employees of the Universidad Adventista de Chile, since its repercussions are not limited to the work environment, but also extend to the personal level. The purpose of the study was to evaluate the effect of a massage therapy program on the physical and emotional well-being of employees of the Adventist University of Chile in a situation of stress and/or poor posture. The participants were employees of the institution who voluntarily attended the open call for the Complementary Massage Therapy Workshop 'People taking care of People'. The intervention involved a mixed work, applying the visual analog scale and unstructured interviews to the beneficiaries, with a longitudinal design, and duration of 8 weeks, being non-experimental. The program turned out to be positive, as the intervention was multifocal, the participants had adherence throughout the intervention, and reported benefits in their physical-emotional health, such as: improvement of sleep, abandonment of sleeping pills, feeling of rest, reduction of localized and generalized muscle tension, reduction of back and headaches, feeling of tranquility, improvement in standing and sitting posture, among others of relevance. In conclusion, this type of integral intervention favors the state of health of the participants, promotes adherence to treatment and improves movement performance in working conditions and in daily life. Therefore, it is recommended the implementation of the program in conditions of greater convocation and amplitude.
Intervention; massage therapy; stress; poor posture; well-being.
La calidad de vida es un indicador de mucho interés en el ámbito de la salud pública (Milanês et al., 2021), y es considerado desde enfoques multidisciplinarios por la multifactorialidad que implica su concepción (Ruidiaz-Gómez & Cacante-Caballero, 2021). Ampliamente estudiado y considerado en la historia de las ciencias, resignificado epocalmente (Bautista-Rodríguez, 2017), puede decirse que se trata de un concepto complejo que ha generado abordajes distintos dada su polisemia (Suárez et al., 2022). No obstante, si bien es cierto, esta es una realidad, no lo es menos que en el ámbito laboral pareciera existir cierto consenso en cuanto a su noción. Para efectos de este trabajo, Espinosa y Morris (2002), sostienen:
La calidad de vida en el trabajo, tiene componentes objetivos y subjetivos. Dicho en términos simples es la manera cómo las personas viven la cotidianidad en su ambiente laboral. Involucra desde la situación laboral objetiva, es decir, las condiciones de trabajo en un sentido amplio, tanto las condiciones físicas como las contractuales y remuneraciones hasta las relaciones sociales que se dan tanto entre los trabajadores, como entre éstos y la parte empresarial. También las actitudes y los valores de los sujetos y las percepciones de satisfacción o insatisfacción que derivan de esta conjunción de factores (p. 10).
La literatura confirma que la multifactorialidad en la manifestación de los niveles de la calidad de vida en una persona y en una población, implica una diversidad de variables que son relevantes. Entre estas variables, el estrés y la mala postura, son de las más comunes en los ambientes laborales (Álvarez, 2024; García et al., 2014; Palacios y De Oca, 2017). Así, el estrés, por una parte, y la mala postura, por otra, son condicionantes de la salud de las personas, y es sabido que, en el ámbito laboral, estos condicionantes tienen efectos inmediatos y mediatos en la vida de la persona padeciente (Palacios y De Oca, 2017; Patlán, 2019). Estudios permiten verificar que, tanto uno como el otro condicionan no solo la productividad laboral, sino también la calidad de vida de las personas en un contexto de mayores dimensiones, afectando la cotidianidad en diversos niveles, bien sea, la movilidad de una persona, las relaciones familiares, la toma de decisiones, el sueño, entre otras situaciones de interés (Casas y Patiño, 2012; García et al., 2014; Montes, 2005).
El estrés ha sido considerado un problema de salud mental que tiene efectos somatizantes (Ávila, 2014). Reconocido como una reacción fisiológica adaptativa protectora ante demandas externas, el estrés termina generando efectos colaterales a partir de desórdenes regulativos hormonales y nerviosos, cefaleas, tensiones y contracciones musculares localizadas o generales, modificaciones de los biorritmos orgánicos normales, hipertensión, depresión, afección inmunológica, entre otros de no menor calado (Ávila, 2014; Barrio et al., 2006). Puede gestarse en el ámbito laboral, o en otro espacio trasladándose al ámbito laboral, teniendo repercusiones en dicho contexto y poniendo en riesgo al (la) trabajador(a), u otras personas cercanas (Bastidas et al., 2023; Organización de las Naciones Unidas, 2019).
En cuanto a la mala postura, esta reporta un desequilibrio en la postura corporal, causando aumento de la carga física en un segmento corporal, detrimento funcional y disminución del rango de movimiento, ocasionando dolor, exceso de carga, acento de dolencia, desgaste de estructuras óseas, discopatías, malformación, u otros trastornos músculo-esqueléticos como fracturas, esguinces, y otros (Pincay et al., 2021; Reguera et al., 2018). Tal como ocurre con el estrés, la mala postura puede ocasionarse a propósito de condiciones laborales inadecuadas, pero también puede ser que se haya generado en otro contexto. Independientemente de dónde se haya generado, lo cierto es que tiene repercusión en el ámbito laboral y en la cotidianidad de la persona padeciente, limitando no solo su productividad, sino también su movilidad, su relacionalidad con otras personas, su estado de ánimo (Ibacache, 2020).
En ambos casos, esto es, el estrés y la mala postura, el masaje terapéutico, podría tener un comportamiento positivo. De acuerdo con Fernández et al. (2024), el masaje terapéutico es un “conjunto de maniobras, manuales o mecánicas, aplicadas de forma metódica a una parte del cuerpo o a su totalidad, con el objetivo de provocar cambios mecánicos o reflejos que se traduzcan en efectos terapéuticos” (p. 5). Y, de hecho, la literatura científica destaca el masaje terapéutico como un factor positivo en relación con el tratamiento del estrés y/o la mala postura. Por ejemplo, en Llapa et al. (2015), se advierte sobre el efecto positivo del masaje terapéutico en la salud laboral y la calidad de vida de las y los trabajadores. Lo mismo que sucede en Jiménez-Ochoa et al. (2015), al considerar el masaje terapéutico en la capacidad funcional de adultos mayores.
Rodríguez-Mansilla et al. (2017), encontraron que el masaje terapéutico reporta beneficios en pacientes oncológicos infantiles, estando entre estos beneficios: disminución del dolor, aumento de glóbulos blancos, disminución de la ansiedad y control del estrés.
En otro caso, un estudio realizado por Fernández (2022), encontró que, en efecto, el masaje terapéutico también es beneficioso para pacientes oncológicos adultos, en tanto mejora el manejo del estrés, el control de la ansiedad, mejora la circulación sanguínea, mejora procesos de oxigenación, entre otros, además de que, alivia síntomas asociados al cáncer.
Una revisión sistemática realizada por Rosales et al. (2018), obtuvo como resultado que la aplicación de masajes, aplicados de diferentes formas, es efectiva en el manejo del estrés crónico y sus efectos negativos en los pacientes tratados a partir de tal intervención. Por su parte, Vidal (2019), propone, también, como medida rehabilitativa y de distensión, la aplicación de masajes terapéuticos en trabajadores. Mazón (2020), encontró que el masaje terapéutico es beneficioso para pacientes con cefalea tensional.
Hernández (2021), también advierte sobre la pertinencia del masaje terapéutico para tratar a pacientes con mala postura y dolor cervical, a propósito de los beneficios y los resultados obtenidos en intervenciones. De hecho, el investigador sostiene:
(…) la masoterapia tiene muchos beneficios como: mejora el estado de ánimo, mejora el rango articular, mejora la flexibilidad y se puede utilizar para ayudar a disminuir la sintomatología como el dolor, ansiedad, estrés, náuseas y también ayuda a mejorar la calidad de vida de las personas (p. 306).
Un estudio de revisión de literatura realizado por García et al. (2024), advierte que la masoterapia tiene beneficios positivos en relación con la disminución del estrés. No obstante, destaca el estudio que, si bien es cierto existe evidencia al respecto, sus autores la consideran poca.
Tomando estos antecedentes en consideración, también ha de advertirse que la adopción de estilos de vida saludable, a partir de lo que Gould (1975) denominó, el empleo de los ‘ocho remedios naturales’ (agua, luz solar, descanso, ejercicio físico, aire puro, temperancia, alimentación saludable, confianza en Dios), sumado al masaje como técnica de relajación, pueden coadyuvar en la superación del estrés como condición clínica, y también pueden coadyuvar con el mejoramiento en la sensación de bienestar con respecto a la mala postura, sino del todo, sí como elemento terapéutico en muchos casos, tal y como lo refrendan estudios de investigadores como Chaves et al. (2020), Gonçalves et al. (2020), Marques et al. (2020), Palacín (1997), Rodríguez et al. (2002), Santos et al. (2020), y Souza et al. (2020).
Los ocho remedios naturales, representan un consejo de Gould (1975), y, tanto la evidencia científica, como las recomendaciones de organismos fiscalizadores de los derechos de las y los trabajadores, advierten sobre la necesidad y las bondades de cada uno de ellos (Azofeifa, 2018; Fernández-Barradas y Herrera-Meza, 2022; Gonçalves et al., 2020; Mead, 2009; Occupational Safety and Health Administration, 2023 ).
Con base en lo que ha sido refrendado por la evidencia científica, el Taller Complementario de Masoterapia ´Gente cuidando de Gente’, de la Universidad Adventista de Chile, generó una intervención para funcionarios de la institución que, presentando situación de estrés (autopercibido o diagnosticado), y/o mala postura, decidieran participar de forma voluntaria en la intervención. El Taller Complementario de Masoterapia, es una instancia formativa de aplicación en la que, estudiantes de dicho taller, adquieren habilidades profesionales y humanas en el aula, con docentes especializados y con personas en situaciones reales.
Las estrategias y metodologías en desarrollo en el Taller Complementario son claves para llevar a cabo cada masaje y atención. Una de las alternativas de estrategias para la enseñanza es el aprendizaje por medio de la práctica, lo cual tiene por objetivo trabajar con una persona real, con necesidades reales, y que cada practicante logre que, al término del procedimiento, su paciente sienta mejoras en cuanto a su salud, lo cual puede expresarse de varias maneras por los mismos pacientes. Además, el programa trabaja con técnicas de relajación, infusión de bebidas naturales, aplicación de cremas naturales para los procedimientos masoterapéuticos y charlas educativas para los participantes.
En este sentido, el objetivo de este estudio es evaluar el efecto de un programa de masoterapia en el bienestar físico y emocional de funcionarios de la Universidad Adventista de Chile. Para ello se procedió a: caracterizar a los participantes en función de la edad, sexo, dolencia o patología presentada; construir un programa de intervención según la condición presentada por los funcionarios de la Universidad Adventista de Chile; aplicar un programa de intervención basado en la masoterapia para funcionarios de la Universidad Adventista de Chile en situación de estrés y/o mala postura.
La intervención se generó en función del supuesto de que, el programa de masajes (masajes para relajación y descontracturación, a partir del uso de multitécnicas), desarrollado en un período de ocho semanas, y complementando a ello otras intervenciones basadas en charlas informativas, entrega de materiales impresos educativos, infusión de bebidas naturales relajantes y aplicación de cremas naturales para masajes, contribuiría a mejorar la percepción de bienestar en los participantes. Al mismo tiempo, se esperaba que esta experiencia les proporcionara herramientas para que, por sí mismos, pudiesen mantener actividades diarias que les permitieran mejorar su calidad de vida.
Enfoque, tipo y diseño
Este trabajo es de carácter mixto, con un tipo de estudio que focaliza la intervención, siendo, por lo tanto, cuasi-experimental y de corte longitudinal.
Una intervención es definida como un procedimiento que sirve, bien sea, para prevenir, o para mejorar la salud de otras formas (National Center for Complementary and Integrative Health [NIH] 2024). En tal sentido, lo que se procura es generar acciones que, partiendo de un diagnóstico, o incluso de la autopercepción, ayuden a mejorar la calidad de vida de las personas que participan en el proceso. La estructura de la propuesta y su concreción se plasma a propósito de las sugerencias de autores como Maya (2002), Cotonieto-Martínez y Rodríguez-Terán (2023).
El estudio es de carácter cuasi-experimental en tanto, tal y como lo expresan Fernández-García et al. (2014), se pretende evaluar el efecto de una intervención en el caso de una población que no ha sido asignada de forma aleatoria. Además, al tratarse de una intervención, y de la evaluación de sus efectos, el diseño se constituye como longitudinal, por cuanto se manifiestan dos condiciones que son básicas para este tipo de estudios, como son: a) necesidad de hacer seguimiento en un tiempo determinado, y, b) aplicación de diagnóstico, tratamiento y evaluación posterior.
Universo y muestra
La población (universo) corresponde a funcionarios de la Universidad Adventista de Chile en situación de estrés (autopercibida o diagnosticada), y/o mala postura. El muestreo fue no probabilístico, de tipo accidental, en tanto se trató de una invitación abierta con participación voluntaria.
Criterios de inclusión y exclusión
Considerando que se empleó un muestreo no probabilístico de tipo accidental, se identificaron los siguientes criterios de inclusión: a) ser funcionario de la Universidad Adventista de Chile; b) presentar un diagnóstico de estrés y/o mala postura, o manifestar sensación de afectación por estrés y/o mala postura; c) manifestar deseos de participar en la intervención; d) recibir autorización de su jefatura directa para participar en la intervención. Como criterios de exclusión se identificaron: a) no firmar consentimiento informado; b) niveles de afectación patológica, para lo cual la intervención fuese una contraindicación (lo cual fue cotejado por el Comité Ético-Científico de la universidad). La participación fue de 14 personas en total (tabla 1).
Tabla 1. Caracterización de participantes en la intervención.
| Paciente | Edad | Sexo | Antecedente médico | Diagnóstico de estrés | Tipo de masaje | Diferencia en la intención del masaje |
|---|---|---|---|---|---|---|
| P1 | 28 | F | Estrés e hipertiroidismo | Clínico | Relajación descontracturante | Masaje suave y relajante, con presión en los nudos. |
| P2 | 61 | M | Estrés y manguito rotador | Clínico | Relajación descontracturante | Calentamiento y presión moderada. |
| P3 | 72 | M | Estrés. Paciente operado de cáncer linfático |
Clínico | Relajación descontracturante | Movimientos suaves y largos, con fricción suave. |
| P4 | 43 | F | Estrés y artritis | Clínico | Relajación descontracturante | Movimientos suaves, con estiramientos y fricción suaves. |
| P5 | 64 | M | Estrés y hernia lumbar | Clínico | Relajación descontracturante | Movimientos largos y suaves, con fricción suave. |
| P6 | 44 | M | Estrés y escoliosis | Clínico | Relajación descontracturante | Movimientos largos suaves, con presión suave. |
| P7 | 66 | F | Estrés, escoliosis y artritis | Clínico | Relajación descontracturante | Movimientos largos y suaves, aplicando fricción suave. |
| P8 | 34 | F | Estrés | Autopercibido | Relajación descontracturante | Movimientos largos y suaves, aplicando fricción suave, profundizando en hombros, cuello y cuero cabelludo. |
| P9 | 25 | M | Estrés | Autopercibido | Relajación descontracturante | Movimientos largos y suaves, aplicando fricción suave, profundizando en hombros, cuello y cuero cabelludo. |
| P10 | 47 | F | Estrés y tendinitis | Clínico | Relajación descontracturante | Movimientos largos suaves, con presión suave. |
| P11 | 37 | F | Estrés y hernia lumbar sin tratar | Clínico | Relajación descontracturante | Movimientos largos y suaves, aplicando fricción suave. |
| P12 | 34 | F | Estrés | Clínico | Relajación descontracturante | Movimientos largos y suaves, aplicando fricción suave, profundizando en hombros, cuello y cuero cabelludo. |
| P13 | 32 | F | Estrés | Clínico | Relajación descontracturante | Movimientos largos y suaves, aplicando fricción suave, profundizando en hombros, cuello y cuero cabelludo. |
| P14 | 55 | F | Estrés y tendinitis | Clínico | Relajación descontracturante | Movimientos largos suaves, con presión suave. |
Fuente: Elaboración propia (2024).
Técnicas e instrumentos
En cuanto a las técnicas de recolección de datos, se usó la Escala Visual Análoga (EVA) y el cuaderno de notas para las entrevistas no estructuradas.
Una escala es un instrumento que puede reportar evaluación a partir de la observación, como también desde el autoreporte, y permite identificar, en todo caso, la percepción (o autopercepción, según sea el caso) que se tiene de un fenómeno, situación, suceso, persona, o un proceso en cuestión, y en el caso en particular, identifica percepción de la salud y de la calidad de la salud (Superintendencia de Salud, 2010).
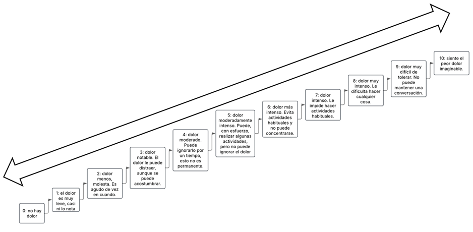
1.- Escala Visual Análoga: Esta escala validada por National Cancer Institute (NCI) de los Estados Unidos, permite a los participantes calificar su nivel de dolor, estrés, ansiedad u otros síntomas antes y después del tratamiento de masaje (figura 1). Se trata de una herramienta simple y eficaz para medir cambios en la percepción del bienestar. De acuerdo con el NCI (s.f.) de los Estados Unidos, se trata de una:
Herramienta que se usa para ayudar a una persona a evaluar la intensidad de ciertas sensaciones y sentimientos, como el dolor. La escala visual analógica para el dolor es una línea recta en la que un extremo significa ausencia de dolor y el otro extremo significa el peor dolor que se pueda imaginar. El paciente marca un punto en la línea que coincide con la cantidad de dolor que siente… También se llama EVA (sec. 1/1).

Figura 1. Escala visual análoga. Fuente: Elaboración propia, a partir de indicaciones del NCI (2024).
La escala fue usada a partir de un cartel con la numeración y la descripción de la progresión para identificar la sensación de dolor, y fue registrada sesión a sesión por cada participante paciente.
2.- Entrevistas: entrevistas no estructuradas que se realizaron al inicio del proceso diagnóstico, durante y post-intervención, cotejando la información resultante de la percepción de bienestar con la información de la escala.
La entrevista semiestructurada fue seleccionada en tanto, según Villarreal-Puga y Cid (2022), se trata de una técnica flexible (y de un tipo de entrevista en particular) que permite focalizar al informante, ofrece la posibilidad de dialogar en torno a un tema común, pero con preguntas que pueden moldearse según el informante y el tipo de información que va surgiendo.
En relación con las técnicas de masaje empleadas en la intervención, estas fueron: estiramientos, masajes circulares suaves, amasamiento con drenaje linfático, arrastre, fricción y alineación de cadera. En cuanto a los implementos usados en los masajes, estos fueron: extensor de espalda o corrector de postura (de tres niveles) marca ‘Lumbar Relaxing’, rodillo para masajes marca ‘Cozlow’, y cremas naturales elaboradas por los estudiantes (a base de emulsionado de bebé, aceite de oliva, canela en polvo, cúrcuma en polvo y jengibre en polvo). Tanto la técnica empleada, como el implemento usado, se fueron usando según la dolencia y/o patología presentada por los pacientes, considerando también el nivel de presión y fricción en función de la percepción de dolor o no del paciente en la sesión.
Finalmente, en lo relativo a la infusión de bebidas naturales (té natural), se procedió a ofrecer, sesión tras sesión, una bebida de té natural, siendo estas; romero, laurel, jengibre, limón, manzanilla y toda el agua que la persona deseara ingerir mientras participaba de la sesión.
Iniciada la sesión de masaje, se aplicó la EVA, igual que al final, junto a las preguntas sobre cómo se sentía antes y después de los masajes, lo que se fue sistematizando día a día, semana a semana.
Etapas de investigación
Etapa 1. Diseño de la investigación
En esta etapa se definió la metodología que guía el estudio. Se seleccionó el tipo de investigación, su diseño, la población y muestra, así como los instrumentos de recolección de datos.
Etapa 2. Diagnóstica
Se elaboró y aplicó la entrevista no estructurada al inicio del proceso diagnóstico, durante y post-intervención, cotejando la información resultante de la percepción de bienestar de los participantes con la información de la escala.
Etapa 3. Charla realizada a los participantes del estudio
Se realizó una charla a los participantes informando en qué consistiría la intervención, su duración, los insumos que se utilizarían, los masajes que se aplicarían, solicitándoles que cualquier malestar, beneficio o cambio que sintieran producto de los masajes, fuese reportado. Los participantes, firmaron un consentimiento informado, y se contó con la aprobación del Comité Ético-Científico de la Universidad Adventista de Chile, bajo acta N° 2024-015.
Etapa 4. Intervención
La intervención consideró un programa construido a partir del proceso diagnóstico para la caracterización, y al que se tituló ‘Gente cuidando de gente’. La intervención inició el 9-4-2024 y cerró el 11-6-2024, constituyendo ocho semanas para la intervención y una semana para la socialización. Cada semana implicó una sesión de 45 minutos, en la que se trabajaban los primeros 15 minutos para la charla correspondiente, mientras se servía el té natural, y los 30 minutos restantes para la sesión de masajes. Uno de los ocho remedios naturales implica la ‘confianza en Dios’, por lo que, al iniciar y al finalizar la sesión, el grupo procedía a realizar una oración.
El programa estuvo basado en la masoterapia (masajes terapéuticos para relajación y descontracturación), aplicación de cremas naturales masajeadoras, entrega de material impreso sobre los ocho remedios naturales, e infusión de bebidas naturales (té de hierbas naturales). Además de ofrecer sesiones de masajes terapéuticos, y a propósito de las charlas, el programa ‘Gente cuidando de Gente’, proporcionó educación sobre técnicas de relajación, manejo del estrés y autocuidado, énfasis en la implementación en casa de los ocho remedios naturales a razón de uno por semana (15 minutos al inicio de cada sesión), a fin de empoderar a los participantes para que puedan mantener su bienestar en el largo plazo.
Se respetaron los límites apropiados de interacción entre el masajista y el participante, se garantizó la confidencialidad de la información personal y se fomentó un ambiente de respeto mutuo y confianza.
Los resultados se presentan de forma global, en atención a c/u de los casos presentados por las y los pacientes en el proceso de intervención (ver tabla 2).
Tabla 2. Mejora percibida por los pacientes.
Tabla 2. Mejora percibida por los pacientes.
| Paciente | Antecedente médico | Mejoras percibidas por pacientes y reportadas en entrevistas y EVA | Percepción sobre el estrés |
|---|---|---|---|
| P1 | Estrés e hipertiroidismo | Disminución de dolores musculares; siente la espalda más recta siente menos tensión en el cuello; siente relajación generalizada; siente mejora en la textura de la piel; disminución de dolores de cabeza en cuanto a frecuencia y magnitud del dolor: disminución de dolores de hombros; siente mejora en la postura al sentarse; disminución en dolores de espalda; relajación cervical; relajación al hacer estiramientos luego de que al inicio de la intervención sintiera dolor. | Siente disminución del estrés; duerme sin pastillas; sin dolor de cabeza. |
| P2 | Estrés y manguito rotador | Siente menos dolor generalizado; siente menos dolor cervical; siente la espalda más recta; siente mejora en la textura de la piel; siente relajación generalizada; siente alivio en dolor del hombro afectado y más soltura del brazo; siente alivio del dolor cervical; aunque experimenta dolor cuando emplean el rodillo y el corrector de postura en la intervención, luego se relaja. | Duerme toda la noche y se siente más relajado. |
| P3 | Estrés. Paciente operado de cáncer linfático |
Disminución de calambres; siente menos dolores musculares; siente la espalda más recta; siente menos dolor cervical; logra dormir sin medicamentos y sin dolor; disminución del dolor generalizado; siente menos dolor de espalda; aunque experimenta dolor cuando emplean el rodillo y el corrector de postura en la intervención, luego se relaja. | Sostiene estar mucho más tranquilo y duerme sin pastillas. |
| P4 | Estrés y artritis | Disminución del dolor generalizado; siente más energía; siente mejoras en la textura de la piel; siente relajación generalizada; siente alivio ‘total’; siente disminución del dolor cervical; siente relajación en las manos; aunque experimenta dolor cuando emplean el rodillo y el corrector de postura en la intervención, luego se relaja. | Dice estar mucho más tranquila y con ánimo. |
| P5 | Estrés y hernia lumbar | Disminución de calambres; disminución de dolores musculares; siente la espalda más recta; siente menos tensión en la zona cervical; siente mejora en la textura de la piel; sin dolor de espalda; disminución del dolor generalizado; aunque experimenta dolor cuando emplean el rodillo y el corrector de postura en la intervención, luego se relaja. | Sin dolor de cabeza y mantenerse con la cabeza despejada. |
| P6 | Estrés y escoliosis | Comenzó a dormir, más y mejor; siente la espalda más recta; siente menos tensión cervical; siente mejora en la textura de la piel; siente relajación generalizada; se siente más liviano; disminución del dolor generalizado; siente alguna molesta con el estiramiento, pero luego se va relajando cuando el dolor disminuye; aunque experimenta dolor cuando emplean el rodillo y el corrector de postura en la intervención, luego se relaja. | Sostiene que ha comenzado a dormir bien y levantarse descansado. |
| P7 | Estrés, escoliosis y artritis | Siente menos dolor generalizado; siente la espalda más recta; siente menos tensión cervical; mejora en la textura de la piel; siente el cuerpo más liviano; siente un cambio notable y positivo en la postura corporal, lo que le disminuye la fatiga en segmentos corporales antagónicos; disminuye el dolor articular; disminución del dolor de cabeza y espalda; relajación de hombros. | Se siente con ánimo y sostiene que ha dejado las pastillas para dormir. |
| P8 | Estrés | Siente relajación generalizada; siente alivio en cuello y hombros; disminución de tensión en los hombros; disminución de dolor de cabeza y hombros; mejora postura al sentarse; siente el cuerpo más liviano; aunque experimenta dolor cuando emplean el rodillo y el corrector de postura en la intervención, luego se relaja. | Duerme toda la noche y ha disminuido la irritabilidad. |
| P9 | Estrés | Siente relajación generalizada; alivio en cuello y hombros; siente el cuerpo más liviano; disminución de la tensión en los hombros; cómodo con el estiramiento y el ejercicio físico; no siente dolor al final de la intervención. | Ya no se marea y siente la cabeza liviana. Descansa mucho mejor durante el día. |
| P10 | Estrés y tendinitis | Disminución del dolor generalizado; alivio en cuello y hombros; relajación generalizada; siente mejoras en la textura de la piel; siente el cuerpo más liviano; disminución del dolor articular; disminución en la tensión de los hombros; no siente dolor al final de la intervención. | Duerme toda la noche y se levanta más descansada y con la cabeza más liviana. |
| P11 | Estrés y hernia lumbar sin tratar | Disminuyen la tensión y el dolor de espalda; siente la espalda más recta; siente relajación generalizada; mejora en la textura de la piel; disminuye tensión en los hombros; aunque experimenta dolor cuando emplean el rodillo y el corrector de postura en la intervención, luego se relaja; al final de la intervención, ya no siente dolor de espalda ni ha tenido más dolores de cabeza. | Ya no usa pastillas para dormir, siente la cabeza más relajada y dice estar más tranquila. |
| P12 | Estrés | Siente relajación generalizada; alivio en cuello y hombros; mejora en la textura de la piel; siente el cuerpo más liviano; aunque experimenta dolor cuando emplean el rodillo y el corrector de postura en la intervención, luego se relaja; al principio de la intervención siente molestia con el estiramiento, luego se va adecuando y va mejorando la sensación de comodidad en las sesiones subsiguientes; siente mejora en el rendimiento laboral por la relajación de le espalda; al final de la intervención no siente molestias o dolor en la espalda. | Dejó las pastillas para dormir; descansa suficiente al dormir toda la noche. Retarda mucho más la fatiga, y se encuentra de buen ánimo, disminuyó la ansiedad. |
| P13 | Estrés | Siente una mayor relajación; alivio de cuello y hombros; mejora en la textura de la piel; siente el cuerpo más liviano; siente una mejora en su rendimiento laboral a propósito de la relajación en la espalda; sin dolor cuando se ocupa el corrector de postura; sin dolor de espalda al final de la intervención. | Sin dolores de cabeza, y duerme toda la noche. |
| P14 | Estrés y tendinitis | Siente menos dolor generalizado; siente la espalda más recta; siente el cuerpo más liviano; disminución del dolor articular; disminución de dolores musculares y tensión en la espalda; siente relajación generalizada; aunque experimenta dolor cuando emplean el rodillo en la intervención, luego se relaja; al final de la intervención, ya no siente dolor. | Descansa suficiente, siente la cabeza más liviana, duerme toda la noche y ya no se marea. |
Fuente: Elaboración propia (2024).
Se destaca que, al momento de hacer la caracterización de los pacientes, si bien es cierto, todos ellos presentaron cuadros de estrés (dos con estrés autopercibido, y 12 con estrés diagnosticado clínicamente [a quienes se les dio reposo o licencia médica]), a ello le fueron sumando algunas otras patologías (tablas 1 y 2). De hecho, de los 14 pacientes, cuatro llegaron solo con un cuadro de estrés. Los demás pacientes (10), llegaron reportando estrés y le sumaron patologías como hipertiroidismo, hernia lumbar, escoliosis, artritis, tendinitis, manguito rotador, etc.
Los resultados muestran que, en efecto, los pacientes manifiestan tener una sensación de bienestar al participar en todo el proceso de intervención. Los beneficios que afirman haber tenido los pacientes, focalizan, más que todo, sensaciones de bienestar físico y psicológico en tanto se traducen en sensación de relajación generalizada, disminución de dolores musculares (de forma localizada y de forma global), disminución de dolores de espalda y dolores de cabeza, disminución de la tensión muscular en la espalda y en hombros. Algunos pacientes sostienen la sensación de disminución de dolores articulares, alivio de tensión a nivel cervical, mejoras en la textura de la piel, varios sienten la espalda más recta (a propósito del masaje con el corrector de postura).
Además de ello, los pacientes han manifestado sentir mayor calidad de sueño en tanto ahora duermen más y mejor, hay mayor descanso, algunos han dejado las pastillas para dormir al comenzar a tomar té natural de hierbas, se sienten más tranquilos, con menos ansiedad, bajando incluso niveles de irritabilidad.
Tabla 3. Resultados sensación de dolor según EVA.
| Paciente | Rango EVA | Antes de sesión de masajes | Luego de sesión de masajes |
|---|---|---|---|
| P1 | 0-10 | 10 | 7 |
| P2 | 0-10 | 4 | 2 |
| P3 | 0-10 | 10 | 0 |
| P4 | 0-10 | 7 | 3 |
| P5 | 0-10 | 3 | 1 |
| P6 | 0-10 | 3 | 0 |
| P7 | 0-10 | 10 | 4 |
| P8 | 0-10 | 6 | 1 |
| P9 | 0-10 | 8 | 1 |
| P10 | 0-10 | 3 | 0 |
| P11 | 0-10 | 7 | 0 |
| P12 | 0-10 | 10 | 0 |
| P13 | 0-10 | 10 | 0 |
| P14 | 0-10 | 10 | 0 |
Fuente: Elaboración propia (2024).
La tabla 3 muestra los resultados promedio de la aplicación de la EVA, lo que permite advertir la mejoría de los pacientes y que se compagina con lo mencionado por ellos a partir de las entrevistas no estructuradas (tabla 2). Se puede advertir que la sensación de dolor bajó en el 100% de los pacientes, siendo pronunciado en la mayoría de ellos, salvo en P1. De hecho, la EVA muestra una media para P1 que resulta algo contradictoria con las respuestas dadas por la misma persona en las entrevistas realizadas (tabla 2). No obstante, salvo ese caso los demás datos coinciden.
Con base en tales resultados, puede afirmarse que el programa ‘Gente cuidando de Gente’ desarrollado tuvo efectos positivos en sus participantes, en tanto estos relatan una sensación de bienestar a partir de mejoras, no solo desde el ámbito físico sino también en su estado emocional.
La intervención realizada a propósito del Taller Complementario de Masoterapia que generó el programa ‘Gente cuidando de Gente’, produjo resultados considerados como positivos. Un elemento que vale la pena destacar, apunta hacia la necesaria comprensión de que el programa de masoterapia, integrado a la aplicación de los ocho remedios naturales, la aplicación de cremas naturales, la infusión de té natural de hierbas, charlas de temas diversos, entrega de material impreso alusivo a los ocho remedios naturales, es un programa que priorizó la atención integrada e integral. Es decir, focalizó el estrés y la mala postura como ejes sobre los cuales incidir en el tratamiento, pero, al mismo tiempo, atendió desencadenantes. Esto se corresponde con lo establecido por NIH (2022), que define el estrés como una reacción psíquico-fisiológica multifocal, y que, por lo tanto, amerita de una atención en las mismas dimensiones.
De hecho, el NIH, recomienda la masoterapia, además de las técnicas de relajación y la meditación (que, en el caso del programa, se ha empleado la oración al inicio y cierre de la sesión). Además de ello, Gonçalves et al. (2020), a propósito de una intervención en adolescentes con estrés, también suponen que la meditación y confianza en Dios terminan siendo relevantes para la sensación de bienestar emocional, que tiene también un efecto en los reportes positivos en cuanto al bienestar físico.
Otro estudio con el que puede advertirse una similitud, es con el trabajo de Torres (2012). Este último estudio intervino en una población de docentes universitarios de una universidad cubana. Los docentes comunicaron padecer estrés, y los resultados más contundentes reportan: “el 90% de los casos atendidos manifestaron una recuperación total y el 10% una mejora considerable en su estado de salud… El 100% de la muestra incorporó el masaje a su modo de vida” (p. 76). La similitud se apunta en tanto los pacientes son trabajadores universitarios en ambos casos, si bien es cierto las funciones son distintas. Además, los resultados reportados focalizan mejoría en ambos casos, si no en su 100%, sí en una mayoría relevante.
Un estudio realizado por López et al. (2009), considerando una población de 10 mujeres (entre 30 y 65 años de edad) que laboran en contexto administrativo en una institución de educación superior salvadoreña, con síntomas de estrés, aplicó una intervención de 12 semanas a partir de un tratamiento alternativo combinando técnicas de relajación, masaje, aroma y musicoterapia. Una de las mayores dificultades de las pacientes fue mantener una postura adecuada, lo que trajo como consecuencia, estrés. No obstante, luego de finalizada la intervención, los resultados fueron: disminución del estrés, y a propósito de ello, bienestar corporal y emocional, así como una sensación de calma y tranquilidad.
Además, se comprobó que las técnicas de relajación combinadas con masaje, aroma y música son eficaces para la disminución de los signos y síntomas de estrés. Este resultado se asemeja a los obtenidos en el presente estudio porque toma en cuenta, en primer lugar, la masoterapia, demostrando su eficacia en la disminución del estrés en una población de características similares, lo que, acompañado de una atención mucho más global e integrada, mejora la percepción de bienestar físico y emocional de las personas padecientes del estrés, en asociación con la mala postura.
Reboiras y Grzona (2015), presentan resultados de un estudio de prácticas meditativas en personas con estrés a lo que suman distintas patologías. Los resultados obtenidos fueron: cambios neurofisiológicos, regulación emocional, mejorías en vínculos sociales, bienestar personal. En la misma línea, Brito (2011), a partir de un taller que consideró la meditación en un hospital en Chile con pacientes estrés y depresión (Programa de Reducción del Estrés basado en la Atención Plena), obtuvo como resultados que, los pacientes manifiestan reducción del estrés, autoconfianza y conciencia de sí mismos, lo que demuestra que, si bien es cierto, cada programa tiene un comportamiento distinto, y que cada caso también lo es, este tipo de abordajes son positivos.
Todos estos estudios muestran que, para una acción más eficaz contra el estrés, la atención multifocal es fundamental, considerando no solo el estrés como eje de interés, sino también su desencadenante, que, en cada paciente habrá de ser distinto, pero que, puede coadyuvar con otras patologías, al ejercer una acción integral en el organismo. Ahora bien, el hecho de que se recomiende la atención multifocal, no quiere decir en ningún caso que la aplicación de cada método por separado, sea negativo.
Cada método ha demostrado buenos resultados en relación con el estrés y/o la mala postura [más en el caso del estrés que en el caso de la mala postura], tal y como se advierte en trabajos de Mead (2009), Brito (2011), Azofeifa (2018), Gonçalves (2020), Marques et al. (2020), Fernández (2022), Santos et al. (2020), y Souza et al. (2020). Entonces, lo que se pretende subrayar es que la integración de los métodos provoca un efecto mucho más sólido. Y esa es la recomendación de este trabajo.
Otro elemento a destacar en la intervención pautea la importancia de la adherencia de los participantes al programa. Esto es, la constancia en la participación en la intervención, y ya no solo en el taller en el horario específico, sino también en la incorporación de las prácticas de autocuidado en el hogar. Si no hay adherencia al programa, lo más probable es que las expectativas de buenos resultados, sean menores, en tanto el paciente se pierde alguna sesión que trabaja la continuidad del tratamiento, perdiendo efectos necesarios, sea para mantener o para acentuar un beneficio.
Lo anteriormente mencionado se refrenda en investigaciones realizadas por Ortega et al. (2018), quienes sostienen que, de hecho, la falta de adherencia dificulta la obtención de resultados más pronunciados en un tratamiento. Martínez-Domínguez et al. (2016), señalan la falta de adherencia como un problema de salud pública, que se suma a los problemas ya existentes en dicho ámbito. Esto es así, en tanto Ortiz y Ortiz (2007), señalan que “las indicaciones terapéuticas no pueden ser supervisadas cotidianamente por un agente externo al paciente y, al contrario, quedan bajo su absoluta responsabilidad, entonces es el paciente quien en definitiva decide si cumplir o no” (p. 647), lo mismo en lo que concluyen Ortega et al. (2018) y Martínez-Domínguez et al. (2016).
En relación con este tema, la intervención del programa ‘Gente cuidando de Gente’, empleó estrategias para mantener la adherencia, estando entre estas: firma de compromiso de ingreso y mantenimiento en el programa, llamada semanal recordando fecha y hora de siguiente sesión, además de recordar cuál es el remedio natural con el que se estaba trabajando durante la semana, envío de mensajes por whatsapp y correos electrónicos. Se tuvo una adherencia de 100% en relación con la asistencia a las sesiones del programa.
El programa ‘Gente cuidando de Gente’ empleado en el contexto señalado en la intervención, resultó ser positivo para sus participantes. Se trató de una intervención que considera la integralidad humana, y que, por tanto, cada método y técnica empleada abordó dicha integralidad. Esto permite dar cuenta de los beneficios que han reportado, no solo los masajes, sino también la combinación de estos con el uso de cremas naturales (mejorando, además, la textura de la piel), el uso de té natural, y la adopción de los ocho remedios naturales reportados en la intervención, esto es, a saber: agua, luz solar, descanso, ejercicio físico, aire puro, temperancia, alimentación saludable y confianza en Dios. A ello se suma que, los funcionarios pacientes fueron recibiendo charlas semanales en diversos temas que favorecieron y fortalecieron lo realizado en la sesión del taller.
Lo más relevante es que, al mantener la adherencia permaneciendo durante toda la intervención, los participantes no cortaron los efectos de los tratamientos realizados durante el período, manteniendo en sus respectivos hogares la disposición a continuar el tratamiento ya comentado.
La atención multifocal del estrés y/o de la mala postura, puede coadyuvar con la mejora de su desencadenante principal, al tiempo que actúa sobre algunas otras incidencias patológicas, teniendo claro que el efecto habrá de ser distinto en función de la patología, del paciente y su historia clínica, del contexto, del estilo de vida del paciente y del tratamiento mismo.
Se recomienda la implementación de programas como el ocupado en el Taller Complementario de la Universidad Adventista de Chile, ‘Gente cuidando de Gente’, en trabajadoras y trabajadores que manifiestan estados de estrés (sea diagnosticado clínicamente o autopercibido), y/o con mala postura, ampliando la población, la convocatoria, mejorando la disponibilidad de horarios, y concretando una base de datos a partir de la incorporación de captura de datos cuantificables.
Se recomienda la incorporación de otras variables a las ya consideradas en la intervención desarrollada en este estudio, variables como tiempo de sueño, calidad de sueño, tipo de dieta, hidratación, tiempo de sedestación, niveles de actividad física, entre otros.
El horario dispuesto para las sesiones del programa, representó una limitación para la participación de otros funcionarios que, deseando hacerlo, no podían, dado que el taller se realizó en horario de jornada laboral al tratarse de un Taller Complementario. Si bien es cierto que los funcionarios participantes tuvieron autorización de sus jefes directos se considera que mejorando las posibilidades horarias se podrá incrementar la participación dado que hubo manifestaciones de interés.
Los autores manifiestan no tener conflictos de interés.
Álvarez R., S. R. (2024). Riesgos disergonómicos asociados a trastornos musculoesqueléticos en personal de Empresa Nacional de Chequeos Médicos. Revista Científica Cuadernos de Investigación, 2, e31,1-13. https://urlc.net/Moks
Ávila, J. (2014). El estrés un problema de salud del mundo actual. Revista Con-Ciencia, 2(1), 115-124. http://www.scielo.org.bo/pdf/rcfb/v2n1/v2n1_a13.pdf
Azofeifa M., C. A. (2018). Revisión de los beneficios de la intensidad y modalidades de ejercicio físico sobre el estrés psicológico. Pensar en Movimiento: Revista de Ciencias del Ejercicio y la Salud, 16(1), 1-16. https://doi.org/http://10.15517/pensarmov.v16i1.30335
Barrio, J. A.; García, M.R.; Ruiz, I. y Arce, A. (2006). El estrés como respuesta. International Journal of Developmental and Educational Psychology, 1(1), 37-48. https://urlc.net/Mokv
Bastidas M., X. K.; Martínez P., A. C.; Narváez B., D. R.; Villacorte B., L. F. y Vásquez T., E. M. (2023). Accidente laboral y estresores de la organización del trabajo en el personal de salud: una mirada desde la seguridad y la salud en el trabajo: revisión narrativa. Medicina UPB, 42(1), 57-66. https://www.redalyc.org/journal/1590/159074510012/html/
Bautista-Rodríguez, L. M. (2017). La calidad de vida como concepto. Revista Ciencia y Cuidado, 14(1), 5-8. https://doi.org/10.22463/17949831.803
Brito P., G. (2011). Programa de reducción del estrés basado en la atención plena (mindfulness): sistematización de una experiencia de su aplicación en un hospital público semi-rural del sur de chile. Psicoperspectivas, 10(1), 221-242. https://urlc.net/OMn2
Casas S., A. S. y Patiño S., M. S. (2012). Prevalencia y factores asociados con el dolor de espalda y cuello en estudiantes universitarios. Salud, 44(2), 45-55. https://urlc.net/OLrT
Chaves D., F. D-L.; Veras D-S., A.; Carlos R., F.; Leite D-M., M. C. & Dias M., M. D. (2020). La importancia del sueño en la salud de los adolescentes: una revisión integradora. Revista EFDeportes, 24(260). https://urlc.net/Mokm
Cotonieto-Martínez, E. y Rodríguez-Terán, R. (2023). Salud comunitaria: una revisión de los pilares, enfoques, instrumentos de intervención y su integración con la atención primaria. Journal of Negative and no Positive Results, 6(2), 393-410. https://dx.doi.org/10.19230/jonnpr.3816
Espinosa, M. y Morris, P. (2002). Calidad de vida en el trabajo: percepciones de los trabajadores. Dirección del Trabajo, Gobierno de Chile. [Consulta: 10-10-2024]. https://dt.gob.cl/portal/1629/articles-64333_recurso_1.pdf
Fernández Á., M. D-M., Payo, R. M. y Cachero R., J. (2024). Masoterapia: Manual de Técnicas y Maniobras. Universidad de Oviedo. [Consulta: 20-3-2025]. https://n9.cl/icdur
Fernández D., M. (2022). Efectividad del masaje en el alivio de síntomas producidos por el cáncer. Una revisión bibliográfica. [Tesis de Grado en Enfermería, presentada en la Universidad de Jaén, España]. https://urlc.net/OLr2
Fernández-Barradas, E. Y. y Herrera-Meza, S. (2022). Educación en el deporte: una píldora para eliminar el estrés. Eduscientia. Divulgación de la ciencia educativa, V(9), 115-116. https://www.eduscientia.com/index.php/journal/article/download/176/104
Fernández-García, P.; Vallejo-Seco, G.; Livacic-Rojas, P. E. y Tuero-Herrero, E. (2014). Validez Estructurada para una investigación cuasi-experimental de calidad. Se cumplen 50 años de la presentación en sociedad de los diseños cuasi-experimentales. Anales de Psicología, 30(2), 756-771. http://dx.doi.org/10.6018/analesps.30.2.166911
García C., T. D-C.; Marín-Togo, M. C.; Cardoso S., C.; Córdova C., J.; Garduño C., N. I. y López C., A. (2024). Masoterapia como tratamiento para el estrés académico en la Clínica de Salud Intercultural. Investigación e Innovación, 4(2), 90-98. https://doi.org/10.33326/27905543.2024.2.1979
García P., M. A.; González B., R.; Aldrete R., M. G.; Acosta F., M. y León C., S. G. (2014). Relación entre calidad de vida en el trabajo y síntomas de estrés en el personal administrativo universitario. Ciencia & Trabajo, 16(50), 97-102. http://dx.doi.org/10.4067/S0718-24492014000200007
Gonçalves C., D. B.; Jeske, N.; Do Amor D., S. C.; Andrade A., G. & Rodrigues F., M. (2020). Confiança em Deus: dimensão da espiritualidade na vida do adolescente. Revista EFDeportes, 24(260). https://urlc.net/OLrM
Gould W., E. (1975). Consejos sobre el régimen alimenticio. APIA. [Consulta: 10-10-2024]. https://n9.cl/xrrzj
Hernández V., E. N. (2021). Efectividad de la técnica de Jones y masoterapia como tratamiento fisioterapéutico frente al dolor cervical: Revisión bibliográfica. Universidad de Montemorelos. Anuario de Investigación UM, 2(2), 267-313. https://urlc.net/OLrO
Ibacache A., J. (2020). Gestión del riesgo postural: orientaciones para la evaluación en entornos laborales. Instituto de Salud Pública. [Consulta: 10-10-2024]. https://n9.cl/m5ev3h
Jiménez-Ochoa, S.; Landeros-Pérez, M. E. y Huerta-Franco, M. R. (2015). Efecto del masaje terapéutico como cuidado de enfermería en la capacidad funcional del adulto mayor. Enfermería Universitaria, 12(2), 49-55. https://doi.org/10.1016/j.reu.2015.03.001
Llapa R., E. O.; da Silva, G. G.; Neto, D. Lopes; López M., M. J.; Seva L., A. M.; Gois, C. F. L. (2015). Uso de prácticas integradas y complementarias en el tratamiento del estrés ocupacional: una revisión integradora. Enfermería Global, 39, 291-302. https://n9.cl/fflb4b
López L., L. C.; Gómez E., K. Y. y Ramírez, D. E. (2009). Técnicas de relajación combinadas con masoterapia, aromaterapia y musicoterapia aplicadas a las mujeres con estrés en edades de 30 a 65 años, del sector administrativo que laboran en la Facultad Multidisciplinaria Oriental, Universidad de El Salvador; período de julio a septiembre de 2009. [Tesis de Licenciatura para optar al Grado de Fisioterapia y terapia Ocupacional, Universidad de El Salvador]. https://oldri.ues.edu.sv/id/eprint/18930/1/50107332.pdf
Martínez-Domínguez, G. I.; Martínez-Sánchez, L. M.; Lopera-Valle, J. S. y Vargas-Grisales, N. (2016). La importancia de la adherencia terapéutica. Revista Venezolana de Endocrinología y Metabolismo, 14(2), 107-116. https://ve.scielo.org/pdf/rvdem/v14n2/art03.pdf
Marques P., L.; Leipnitz D., A.; Miranda B., M.; Pires, D. & Dias M., M. D. (2020). La influencia de la luz solar en la salud del adolescente. Revista EFDeportes, 24(260). https://n9.cl/nxqwm
Maya J., I. (2002). Las prácticas de Psicología Comunitaria y la implicación de los estudiantes en el contexto social. Revista de Enseñanza Universitaria, 19, 135-147. https://n9.cl/vatzg
Mazón R., R. M. (2020). Eficacia del tratamiento fisioterapéutico en la cefalea tensional. Revisión bibliográfica. [Tesis de Grado en Fisioterapia, presentada en la Universidad Miguel Hernández, España]. https://urlc.net/MoiY
Mead, N. (2009). Beneficios de la luz solar. Ciencia & Trabajo, 11(31), 160-167. https://urlc.net/OH3m
Milanês S., L. R.; Lago, E. C.; Pinheiro L. A., C. A.; de Carvalho eM., M. d-C.; Moura, L. K. B. & deMesquita, R. F. (2021). Calidad de vida en el trabajo y salud pública: Estructura dimensional de una escala. Enfermería Global, 20(62), 453-491. https://dx.doi.org/10.6018/eglobal.436441
Montes C., M. D-L. (2005). La postura, un fenómeno complejo. Revista Mexicana de Medicina Física y Rehabilitación, 17, 39-40. https://urlc.net/Mokf
National Center for Complementary and Integrative Health (2024). NCI Dictionary of Cancer Terms. [Consulta: 20-3-2025]. https://www.cancer.gov/publications/dictionaries/cancer-terms/def/intervention
National Center for Complementary and Integrative Health (2022). Estrés. [Consulta: 7-11-2024]. https://www.nccih.nih.gov/health/espanol/estre
National Cancer Institute (s.f.). Visual analog scale. [Consulta: 14-10-2024]. https://urlc.net/Mokc
Occupational Safety and Health Administration (2023). Mantener a los trabajadores bien hidratados. [Consulta: 3-11-2024]. https://urlc.net/OH3L
Organización de las Naciones Unidas (2019). El estrés, los accidentes y las enfermedades laborales matan a 7500 personas cada día. [Consulta: 3-11-2024]. https://urlc.net/Mok8
Ortega C., J. J.; Sánchez H., D.; Rodríguez M., O. A. y Ortega L., J. M. (2018). Adherencia terapéutica: un problema de atención médica. Acta Médica Grupo Ángeles, 16(3), 226-232. https://www.scielo.org.mx/pdf/amga/v16n3/1870-7203-amga-16-03-226.pdf
Ortiz P. M. y Ortiz P., E. (2007). Psicología de la salud: una clave para comprender el fenómeno de la adherencia terapéutica. Revista Médica de Chile, 135, 647-652. https://www.scielo.cl/pdf/rmc/v135n5/art14.pdf
Palacín, M. (1997). La reeducación postural global (RPG) de Philippe Souchard: puntos de ruptura con la fisioterapia clásica. Natura Medicatrix, 45, 28-33. https://urlc.net/Mokb
Palacios N., M. E y De Oca Z., V. M. (2017). Condiciones de trabajo y estrés en académicos universitarios. Ciencia & Trabajo, 19(58), 49-53. https://n9.cl/ghdmnz
Patlán P., J. (2019). ¿Qué es el estrés laboral y como medirlo? Salud Uninorte, 35(1), 156-184. http://www.scielo.org.co/pdf/sun/v35n1/2011-7531-sun-35-01-156.pdf
Pincay V., M. E.; Chiriboga L., G. A. y Vega F., V. (2021). Posturas inadecuadas y su incidencia en trastornos músculo esqueléticos. Revista de la Asociación Española de Especialistas en Medicina del Trabajo, 30(2), 161-168. https://urlc.net/MokH
Reboiras, F. y Grzona, E. (2015). Prácticas meditativas para la reducción del estrés. El bienestar como competencia de los profesionales de la salud. Revista del Hospital Italiano de Buenos Aires, 35(1), 1-5. https://urlc.net/Mphe
Reguera R., R.; Socorro S., M. D-C.; Jordán P., M.; García P., G. y Saavedra J., L. M. (2018). Dolor de espalda y malas posturas, ¿un problema para la salud? Revista Médica Electrónica, 40(3), 833-838. https://urlc.net/OLrB
Rodríguez B., J. A.; Bustos R., J. A.; Amarilis D., C. M. y Rodríguez C., H. M. (2002). El masaje terapéutico en lesiones musculares producidas por traumas de tejidos blandos. Revista Médica de Risaralda, 8(2), 1-9. https://urlc.net/OLrz
Rodríguez-Mansilla, J.; González-Sánchez, B.; Torres-Piles, S.; Guerrero M., J.; Jiménez-Palomares, M. y Núñez B., M. (2017). Efectos de la aplicación del masaje terapéutico en niños con cáncer: una revisión sistemática. Revista Latino-Americana de Enfermagem, 25, e2903. https://n9.cl/4wgo8
Rosales R., Y.; Acosta, R. & Reynosa N., E. (2018). Massage in cases of chronic stress. Apunts. Educación Física y Deportes, 134(4), 95-109. http://dx.doi.org/10.5672/apunts.2014-0983.es.(2018/4).134.07
Ruidiaz-Gómez, K. S. & Cacante-Caballero, J. V. (2021). Desenvolvimento histórico do conceito de Qualidade de Vida: uma revisão da literatura. Revista Ciencia y Cuidado, 18(3), 86-99. https://doi.org/10.22463/17949831.2539
Santos D-S. O., S. L.; Andrade A., G.; Wallan T., I.; Fernandes G., E. & Dias M., M. D. (2020). Evidencia de validez del cuestionario 'Ocho Remedios Naturales' - Q8RN: versión adolescentes. Revista EFDeportes, 24(260). https://n9.cl/0uslhn
Souza D-C., E.; Bispo R., T.; Andrade A., G. & Forti, N. (2020). Revisión integradora: templanza y salud en el adolescente. Revista EFDeportes, 24(260). https://n9.cl/0mcn5
Suárez C., M. N.; Arosteguí H., S. A.; Remache C., E. G. y Rosero A., C. K. (2022). Calidad de vida. El camino de la objetividad a la subjetividad en población general y grupos como: niños y jóvenes, personas con discapacidad y adultos mayores. Revista Médica Vozandes, 33(1), 61-68. https://n9.cl/h6b4o
Superintendencia de Salud (2010). Propuesta metodológica que permite evaluar la percepción de la calidad percibida desde los usuarios de salud. Del autor. [Consulta: 20-3-2025]. https://www.superdesalud.gob.cl/documentacion/569/articles-7318_recurso_1.pdf
Torres F., J. A. (2012). El masaje: una terapéutica de excelencia para canalizar el estrés laboral. Motricidad y Persona, 10, 63-78. https://dialnet.unirioja.es/ejemplar/312811
Vidal L., V. (2019). El estrés laboral: análisis y prevención. Universidad de Zaragoza. [Consulta: 10-10-2024]. https://n9.cl/uljcz
Villarreal-Puga, J. y Cid G., M. (2022). La Aplicación de Entrevistas Semiestructuradas en Distintas Modalidades Durante el Contexto de la Pandemia. Revista Hallazgos21, 7(1), 52-60. https://dialnet.unirioja.es/servlet/articulo?codigo=8474986
© 2025 Revista Científica Estelí.
Este trabajo está licenciado bajo una Licencia Internacional Creative Commons 4.0 Atribución-NoComercial-CompartirIgual.