María Elena Ramírez Chavarría
Universidad Nacional Autónoma de Nicaragua, Managua. Centro Universitario Regional de Estelí. UNAN-Managua/CUR-Estelí, Nicaragua.
https://orcid.rog/0000-0002-1496-2302
maria.ramirez@unan.edu.ni
09/12/2025
08/04/2026
Este artículo aborda el limitado aprovechamiento agroindustrial de la zanahoria (Daucus carota) en Nicaragua, a pesar de su disponibilidad durante todo el año y su bajo nivel de transformación en productos saludables. Esta situación restringe el acceso a alternativas nutritivas frente al consumo de snacks procesados con alto contenido de grasas. Existe una creciente demanda de productos saludables debido al interés de cuidar la salud y la nutrición; sin embargo, la oferta disponible presenta limitado valor nutricional, limitando el acceso de los consumidores a opciones saludables y asequibles. El objetivo del estudio fue evaluar las propiedades físicas y la aceptabilidad de un snack de zanahoria elaborado mediante doble deshidratación a escala de laboratorio. El tipo de estudio fue pre-experimental permitiendo medir los parámetros técnicos de producción, selección y calidad tanto de las zanahorias como del snack. La población abarcó a las personas que consumen aperitivos y la muestra estuvo conformada por 12 panelistas no entrenados seleccionados por conveniencia, quienes evaluaron el producto mediante una escala hedónica. Se registraron las magnitudes físicas como diámetros, longitud, masa, textura y forma de los tubérculos; se aplicaron cálculos de temperatura, densidad, acidez, contenido de humedad y el rendimiento productivo. Se usó jarabe de sacarosa con 62° Brix y 5.83 de acidez para la primera deshidratación durante 48 horas de sumersión. En la segunda deshidratación por secado convencional se logró una concentración de 68% de sólidos mejorando la crocancia al producto. Se concluye que la producción de snack de zanahoria con doble deshidratación es una alternativa viable que se diferencia por la ausencia de grasas, sodio y preservantes, siendo un producto saludable y de consumo para toda la población.
Procesamiento; snack saludable; deshidratación; deshidratación osmótica; nutritivo.
This article discusses the limited agro-industrial utilization of carrots (Daucus carota) in Nicaragua, despite their year-round availability and the low level of processing into healthy products. This situation restricts access to nutritious alternatives to processed snacks with high fat content. There is a growing demand for healthy products due to interest in health and nutrition; however, the available supply has limited nutritional value, restricting consumers’ access to healthy and affordable options. The objective of the study was to evaluate the physical properties and acceptability of a carrot snack produced via double dehydration on a laboratory scale. The design was pre-experimental, allowing for the measurement of technical parameters related to production, selection, and quality of both the carrots and the snack. The population consisted of people who consume snacks, and the sample comprised 12 untrained panelists selected by convenience, who evaluated the product using a hedonic scale. Physical characteristics such as diameter, length, mass, texture, and shape of the carrots were recorded; calculations of temperature, density, acidity, moisture content, and yield were performed. Sucrose syrup with 62° Brix and 5.83 acidity was used for the first dehydration during 48 hours of immersion. In the second dehydration by conventional drying, a solids concentration of 68% was achieved, improving the product’s crispness. It is concluded that the production of carrot snacks using double dehydration is a viable alternative distinguished by the absence of fats, sodium, and preservatives, making it a healthy product suitable for consumption by the entire population.
Processing; healthy snack; dehydration; osmotic dehydration; nutritious.
Nicaragua cuenta con un abastecimiento suficiente de hortalizas para el mercado nacional, destacando el repollo, la papa, la zanahoria, el chiltoma, el tomate y el apio, entre otras (García Hernandez, 2025, pág. 4). En el caso específico de la producción de zanahoria, el Sistema Nacional de Producción, Consumo y Comercio estima que para el año 2025 la cosecha aumente a 0.9 millones de quintales, lo que representa una variación de +29.9% respecto al ciclo anterior 2024-2025, cuando se produjeron 0.73 millones de quintales (SNPCC (Sistema Nacional de Producción, Consumo y Comercio), 2025, pág. 27; 63).
Si bien estos volúmenes de producción logran abastecer la demanda nacional, las formas de consumo de la población son reducidas y poco diversificadas. Laguna y Valdivia (2015, pág. 33) identificaron que las principales formas de consumo son en ensaladas frías, refrescos o como acompañantes de carnes de res o pollo, señalando además que el 40% de la población consume derivados de la zanahoria al menos cada quince días.
En cuanto a la frecuencia de consumo en los hogares nicaragüenses, a pesar de los esfuerzos por implementar políticas de incremento de la producción de esta hortaliza en los departamentos de Jinotega y Matagalpa (El 19 Digital, 2024), persisten limitaciones significativas. El Ministerio de Economía Familiar, Comunitaria, Cooperativa y Asociativa (2024, págs. 13-20) publicó una cartilla sobre el cultivo de la zanahoria, en la que se destacan alternativas de agregación de valor como: chips saborizados y horneados, tortas, batidos, salsas, galletas y vino.
A esta problemática se suma la debilidad de la cadena de valor, reflejada en el limitado procesamiento de la zanahoria. De acuerdo con Lumbi y Palma (2023), existen pocas opciones de transformación que garanticen calidad, inocuidad y valor nutritivo. El producto que más se aproxima a estas características son los chips saborizados de zanahoria; sin embargo, al incluir un proceso de fritura, se convierten en poco saludables, dado que el uso de aceite caliente reduce la conservación de nutrientes.
Considerando el aporte nutricional de la zanahoria, que contiene alfa-caroteno y betacaroteno como fuentes de antioxidantes naturales (Owusu, et al., 2021), además de vitaminas esenciales para la dieta humana, y sumado a su potencial productivo y de consumo en el país, se hace necesaria la presentación de alternativas que permitan aprovechar la sobreproducción que no se incorpora a la dieta nacional. Esta situación responde tanto a los hábitos alimenticios como al desconocimiento de opciones de valor agregado por parte de los productores locales.
De esta manera, surge la oportunidad de ofrecer a la población nicaragüense un alimento derivado de la zanahoria, procesado mediante un método que conserve sus propiedades nutricionales y sea atractivo para diferentes grupos de consumidores. Se plantea entonces la necesidad de una transformación saludable de esta hortaliza dado que el problema se enfoca en el limitado aprovechamiento y agroindustrialización de la zanahoria en el país, evaluando sus propiedades físicas y el nivel de aceptación por parte de los consumidores.
La viabilidad de la agrotransformación de la zanahoria (Daucus carota) en un snack nutritivo, presentada en este estudio, evidencia que este tubérculo constituye una alternativa viable para productores y emprendedores, al incrementar su valor económico mediante un mayor consumo, mejorando así los hábitos alimenticios y la calidad de vida de la población. En comparación con otras opciones de valor agregado ya existentes en el mercado, este trabajo aporta resultados sobre la elaboración de snack de zanahoria deshidratada, concebido como un alimento innovador y saludable que puede sustituir a los snacks comerciales con aditivos dañinos, especialmente para la población en edad de desarrollo cognitivo. Este conocimiento contribuye al fomento del consumo de alimentos saludables y a la valorización de la producción local.
El desarrollo del proceso para obtener un snack de zanahoria (Daucus carota) contribuirá a instituciones como el Ministerio para la Promoción de Emprendimientos, conocido antes como MEFCCA, mediante la transferencia de técnicas, tecnologías y conocimientos aplicables en la producción de alimentos saludables a los emprendedores y productores de hortalizas, generando oportunidades de empleo o autoempleo, promoviendo el consumo de vegetales en la población. Además, este proceso productivo se alinea con las estrategias del Plan Nacional de Lucha Contra la Pobreza para el Desarrollo Humano 2022-2026 como garantizar la seguridad y soberanía alimentaria y nutricional, la inclusión de las comunidades rurales en la economía nacional y la agroidustrialización (2021, págs. 107-111).
Diferentes estudios refieren el uso de pretratamientos para la producción de snaks de zanahoria a través del escaldado combinado con el secado al calor, mencionando que éstos conservan los sabores y lo hacen más nutritivo porque no incorporan grasas en su procesamiento ( (Arias Ramos, 2023) y (Castro González & Padilla Sarmiento, 2015)).
Otras investigaciones de desarrollo de este producto, evidencian que seguidamente a las operaciones de escaldado y secado, los snacks se saborizan con: ácido cítrico, sal u otros condimentos ( (Sánchez Jugo & Obradovich Bustamante, 2020, págs. 39-41; 103); (Vásquez Castillo, 2020, pág. 42); (Romero & Aimaretti, 2018, págs. 26-27); (Higuera Rosero & Prado Argoti, 2013, págs. 22-27; 54) & (Rojas Tortosa, 2012, págs. 7-10; 24)) con la diferencia que en estos procesos coinciden con la etapa de la fritura, como una actividad previa al empacado.
Así mismo, otros estudios demuestran el uso de la deshidratación osmótica con una solución concentrada de sacarosa (Barra Pérez, 2009) y otra con jugo de manzana; ésta última propuesta se complementa con secados por convección, por microondas al vacío y por liofilización, siendo ésta la mejor opción de secado desde el punto de vista tecnológico (Ignaczak, Salamon, Kowalska, Marzec, & Kowalska, 2023).
La mayoría de estos estudios fueron realizados en países sudamericanos como: Ecuador, Perú y Chile, en donde las variedades de zanahoria difieren de la producida en Nicaragua, sin embargo, en los procedimientos y criterios de evaluación sensorial existe semejanza técnica.
Un snack es considerado un aperitivo, su palabra proviene del idioma inglés y se traduce como alimento ligero que se consume entre comidas. Los aperitivos presentes en los mercados contienen grasas y azúcares aumentando la ingesta de calorías de las necesarias, lo que ha generado el incremento de obesidad y la diabetes mellitus tipo 1, según (Daniels y Hassink SG, 2015) retomado por Chacón Orduz, Muñoz Rincón, & Quiñónez Mosquera (2017, págs. 35-37).
Romero, Díaz y Aguirre (2016, pág. 11) consideran que el término snack se traduce a veces como “tentempié” o “refrigerio”, pero en los países latinoamericanos se adoptan modismos muy variables: “botana” en México; “picada” en Argentina; “pasabocas” en Colombia. En el idioma inglés su consumo se identifica con una práctica designada como snacking, que significa “picar” o “pinchar”.
Por su parte, Chacón, Muñoz y Quiñonez (2017, pág. 36) retoman de Garza (2009) que los snacks saludables se convierten en alimentos prácticos de consumir en cualquier momento del día y espacio, no son considerados comida rápida o comida chatarra porque no tienen impacto negativo a largo plazo, son productos libres de grasa, sin glúten, sin ingredientes artificiales ni alergénicos.
Así, la producción de un snack de zanahoria como alternativa de aprovechamiento, implica el procesamiento de esta hortaliza con el fin de disminuir su actividad de agua para facilitar la conservación, manipulación y consumo final. La actividad de agua permitido en estos productos procesados es de 0.6 o menor (Romero & Aimaretti, 2018, págs. 26-27)
Para alcanzar la textura de un snack se aplican dos tipos de deshidratación, por vía osmótica y térmica. La deshidratación osmótica (DO) es una técnica que se aplica a productos hortofrutícolas reduciendo el contenido de humedad (hasta un 50 a 60% en base húmeda) e incrementa el contenido en sólidos solubles. Las soluciones más comunes para este proceso son en concentración de alcohol, sales y/o azúcares, logrando una transferencia bilateral de masa con el agua desde el producto (hortaliza o fruta) hasta la solución (Spiazzi & Mascheroni, 2001, pág. 23)
En la deshidratación térmica, también conocida como secado al calor (Romero & Aimaretti, 2018) citando a (Ordoñez Pereda 1998) la define como el proceso de someter los alimentos a la acción principal del calor para eliminar la mayor parte del agua que éstos contienen. Los métodos de secado son con aire caliente o por convección, controlando que la temperatura no sea mayor a los 80°C, para evitar la pérdida de propiedades nutritivas.
El objetivo de este artículo fue evaluar las propiedades físicas y la aceptabilidad de un snack de zanahoria (Daucus carota) elaborado mediante un proceso de doble deshidratación a escala de laboratorio.
Según la estrategia de obtención de la información, el presente estudio es de tipo preexperimental, a razón que se desarrolló un proceso tecnológico para la producción de snack de zanahoria. El preexperimento puede servir como estudio exploratorio, siendo útil como un primer acercamiento con el problema de la investigación (Hernández Sampieri, Fernández Collado, & Baptista Lucio, 1991, pág. 121). De acuerdo con el enfoque filosófico, esta investigación fue cuantitativo (Del Canto & Silva Silva, 2013, pág. 28) y de acuerdo con la profundidad del objeto de estudio fue descriptiva (Ramos Galarza, 2021). Este tipo investigación permitió manipular y medir los parámetros técnicos de producción, selección y de calidad desde la materia prima hasta el producto final, facilitando datos para la estandarización del proceso productivo.
La investigación se desarrolló en el laboratorio de Agroindustria del Recinto Universitario Leonel Rugama Rugama de la Universidad Nacional Autónoma de Nicaragua-Managua/Centro Universitario Regional de Estelí (UNAN-Managua/CUR-Estelí). La población estuvo conformada por personas consumidoras de snacks (población no cuantificable). La muestra fue seleccionada por conveniencia y estuvo integrada por 12 jueces no entrenados, entre estudiantes, docentes y personal administrativo del CUR-Estelí, mayores de 18 años e interesados en consumir snacks nutritivos, tal como lo estableció Arias Ramos (2023, pág. 22). Los jueces evaluaron atributos organolépticos de las muestras de snack lo que permitió evaluar la aceptación del producto.
Materiales
Se recepcionaron un total de 907 g de zanahoria utilizando una balanza digital de precisión. Para establecer los criterios de calidad en el jarabe de sacarosa, se usó un refractómetro con escala de 0 -90°Brix marca ATC RHBO- 90, también un termómetro digital modelo Gt500R de acero inoxidable y un medidor de pH modelo: PH60S.
Para definir los parámetros de calidad en las zanahorias se usó un texturómetro MODEL GY-3, un analizador de humedad marca FLB-MA FORELIBRA. Para la deshidratación convencional se utilizó una máquina deshidratadora eléctrica de alimentos de 8 bandejas.
Técnicas de recolección de datos
Para el desarrollo de este estudio se emplearon las siguientes técnicas de recolección de datos: observación directa durante la selección de las zanahorias, registrando las características organolépticas como: color, textura, olor y apariencia.
Se realizaron mediciones de magnitudes físicas, registrando valores como: diámetro, longitud, masa, y forma de los tubérculos. Se utilizaron herramientas como: reglas milimetradas y balanza digital y el cálculo de la humedad inicial y final del producto expresado en porcentaje.
Se realizó un análisis proximal de las propiedades físicas y sensoriales a tres muestras de zanahorias, esto como práctica de control de calidad a la materia prima previo a su procesamiento. También se hicieron cálculos de propiedades físicas como: temperatura, densidad y viscosidad del jarabe y el registro de las propiedades químicas como concentración de sólidos solubles, acidez y grado de madurez de la hortaliza. Se calculó el rendimiento del proceso de obtención de snack de zanahoria deshidratada por vía osmótica en medio dulce (jarabe de sacarosa) y con secado convencional a partir de la relación entre el peso del producto y el peso seco de la muestra, representado en el contenido de humedad del alimento.
Métodos
El medio osmótico se preparó usando el método propuesto por Barra Pérez (2009), se consideraron teniendo como variables independientes: la temperatura del medio osmótico, el tiempo del proceso de deshidratación osmótica y la concentración de sacarosa en la solución osmótica la que se propone sea de 60% p/p (Zapata Montoya & Castro Quintero, 1999) Las etapas de este subproceso fueron pesado, mezclado y evaporación, enfriado y control de calidad.
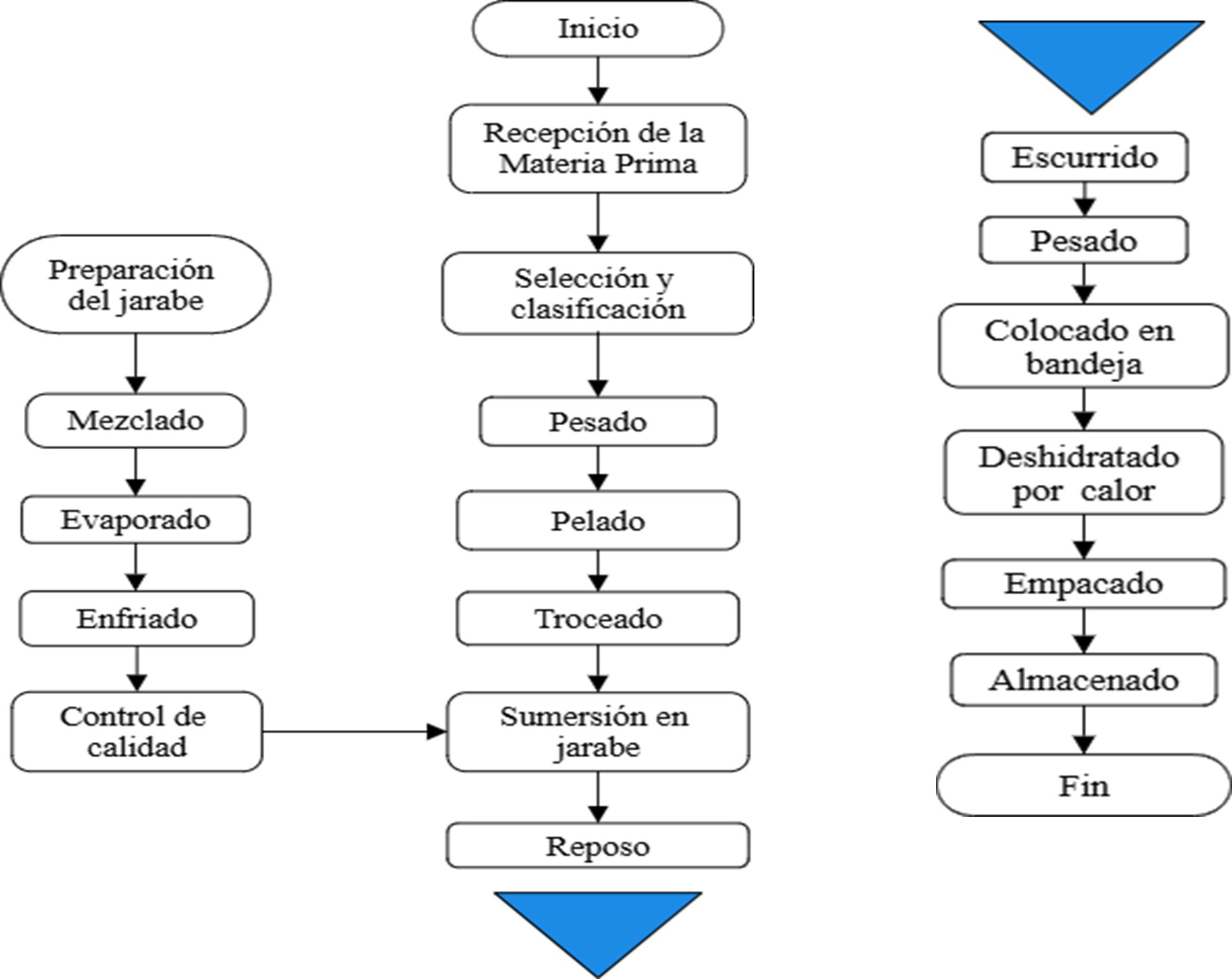
El método recomendado para la preparación del snack de zanahoria deshidratado fue el que estableció Arias Ramos (2023) con el secado convencional para zanahorias, manteniendo la temperatura entre los 77 y 80 °C durante 3 horas. Las etapas de este subproceso fueron: selección, lavado, corte, preparado o acondicionado, deshidratación osmótica, escurrido, secado, enfriado y empacado.
Etapas de la investigación
Etapa 1. Elaboración del protocolo de investigación
El presente estudio se diseñó como una investigación descriptiva de corte longitudinal, desarrollado entre enero 2024 a junio 2025 en el Laboratorio de Agroindustria de la UNAN-Managua/CUR-Estelí. La elaboración del protocolo contuvo la definición de la problemática, la definición de los objetivos y la selección del diseño metodológico más apropiado, de acuerdo con las líneas de investigación de la UNAN-Managua. Para asegurar la validez del contenido, el protocolo fue revisado y aprobado por tres expertos en el área de la agroindustria y agronomía.
Etapa 2. Procedimiento
Para el snack se usaron zanahorias con textura firme, lisas, rectas, enteras, sana (sin rajadura o reventadura), sin hendiduras, sin daños por plagas, enfermedades o heladas (Ministerio de Economía Familiar, Comunitaria, Cooperativa y Asociativa (MEFCCA), 2024, pág. 9) provenientes del mercado municipal de Estelí “Alfredo Lazo”. La recolección de la materia prima se realizó en los meses de noviembre 2024 a enero 2025, coincidiendo con la temporada de mayor producción del cultivo (El 19 Digital, 2024), usando el método manual y visual para el aseguramiento de la selección precisa de esta hortaliza; seguidamente por las operaciones de corte, preparación del jarabe de sacarosa, deshidratación osmótica (OD), escurrido, secado y empacado. El proceso se completó con una evaluación sensorial para determinar el nivel de aceptación del snack producido a nivel de laboratorio, por parte de panelistas no entrenados estos son los jueces (Arias Ramos, 2023).
Etapa 3. Análisis de la información
Para evaluar las propiedades físicas de las zanahorias se realizaron mediciones de masa tanto de la raíz, así como la masa después de la operación del pelado, registrando los pesos de la cáscara y de la zanahoria limpia. Seguidamente, se midió los diámetros, y la longitud usando una regla milimetrada; por su forma cónica se registraron diferencias de diámetros. También se midió la textura de cada zanahoria y se registró en una base de datos. Se aplicó la técnica de la observación y se describió la forma de las zanahorias para discriminar las que tenían deformaciones de calidad como roturas o afectaciones por insectos, plagas y enfermedades.
Respecto al rendimiento productivo se realizaron cálculo de balance de masa sin reacción química, para cada etapa del proceso de elaboración de snack de zanahoria se registró los valores de las corrientes de entrada (materia prima e insumos) y corrientes de salida (snack, residuos y pérdidas). Se calculó la relación entre el peso total del snack de zanahoria deshidratada como producto final y el peso total de la zanahoria antes de ser procesada, expresado en porcentaje. Para lograr esta etapa de la investigación se usó el principio de conservación de la masa, que establece que la masa no se crea ni se destruye en cualquier reacción química, sino que se transforma (Laurent Lavoisier, 2019, pág. 3). Representado en la siguiente ecuación:
Ecuación 1:
Principio de balance de masa
![]()
Este principio se ajusta a la relación del total de masa de zanahorias para la producción de snack es igual al valor total del snack de zanahoria deshidratada como producto final y la sumatoria de los elementos que se pierden como el agua en forma de vapor, componentes volátiles como los aromas y el calor.
Ecuación 2:
Cálculo para determinar el rendimiento productivo

El número de repeticiones del experimento fue la limitante para este estudio, debido a los factores tiempo y disponibilidad de medios para el desarrollo del proceso.
Etapa 4. Elaboración del informe final y artículo científico
Los datos obtenidos después de la experimentación fueron organizados en una base de cálculo para su posterior procesamiento estadístico y discusión de los resultados. El informe final fue estructurado conforme a la guía de modalidades de graduación de la UNAN-Managua (2021). La redacción del artículo se elaboró con la estructura IMRyD.
Propiedades físicas de la zanahoria (Daucus carota)
Al analizar las propiedades físicas y sensoriales de las tres muestras de zanahoria se encontró que la textura del tubérculo estuvo en correspondencia con la actividad de agua inicial, oscilando en valores de 0.40 y 0.44 en base húmeda (Tabla 1), y el olor y color fueron característicos de la zanahoria. La zanahoria después de la OD tuvo una concentración de sólidos del 99.68%.
Tabla 1.
Propiedades físicas y sensoriales de la zanahoria (Daucus carotas)
| Muestra | Actividad de agua (Aw) | Peso (g) | Textura (Kg/cm2) | Longitud (cm) | Forma | Color | Olor |
|---|---|---|---|---|---|---|---|
| MTX1 | 0.40 | 6.75 | 8.8 | 15 | Cónica y alargada | Naranja | Característico a zanahoria |
| MTX2 | 0.44 | 8.31 | 19 | 20 | Cónica y alargada | Naranja intenso | Característico a zanahoria |
| MTX3 | 0.42 | 7.63 | 15.2 | 18.3 | Cónica y alargada | Naranja intenso | Característico a zanahoria |
El contenido de agua inicial reflejado en la tabla anterior expresa que la zanahoria tiene textura firme con forma adecuada para los cortes diseñados en el snack. El valor del agua es relevante al momento de formular las concentraciones y condiciones del medio deshidratador teniendo en cuenta que la actividad de agua permitido en estos productos procesados es de 0.6 o menor (Romero & Aimaretti, 2018, págs. 26-27); en este caso, el contenido de agua del tubérculo antes de la OD es una ventaja dado que el valor fue 0.42 para una masa de 7.226 g.
Estos resultados reflejan que la zanahoria empleada tiene el grado de madurez adecuado para el proceso de elaboración de snack, a mayor contenido de agua inicial es menor la textura de la zanahoria, por consiguiente, el rendimiento productivo disminuye y pone en riesgo la calidad final del snack, puesto que se desea que el producto sea crujiente.
Propiedades físicas y químicas del medio deshidratador
El medio deshidratador consistió en un jarabe de sacarosa, con una concentración de 62% de sólidos solubles y acidez registrada en 5.83 (Tabla 2). La preparación de este medio se hizo a una temperatura de 100°C durante 10 minutos, favoreciendo una reacción química de caramelización, obteniendo un jarabe con color café oscuro.
Tabla 2.
Propiedades físicas y químicas del jarabe de sacarosa
| Propiedades | Valor |
|---|---|
| Concentración de sólidos solubles | 62°Brix |
| Temperatura | 20°C |
| Densidad | 1.311106 g/cm2 |
| Acidez | 5.83 |
| Temperatura de evaporación | No mayor a 100°C |
| Tiempo de evaporación | 10 minutos |
| Color | Café oscuro |
Zapata Montoya y Castro Quintero, (1999) mencionan que un factor adicional que puede modificar el intercambio agua/sólidos es el pH del jarabe; la transferencia de masa aumenta con la disminución del pH a causa de la acidificación retomado de Camacho y Díaz, 1997, citados por Rodríguez Castillo, Sáenz González, & Ramírez Chavarría (2025, pág. 35), en este estudio la solución deshidratadora tuvo una ligera acidez de 5.83 indicando que es el valor apropiado para la deshidratación osmótica.
La eficiencia de la deshidratación con el jarabe de sacarosa depende de las condiciones de preparación, controlando la temperatura y el tiempo de evaporización, si se extiende el tiempo de concentración de los sólidos solubles se formará una pasta no apta para sumergir el material a deshidratar, afectando la transferencia de masa.
Proceso para producción de snack de zanahoria (Daucus carotas) con doble deshidratación
El proceso productivo incluyó las etapas de selección y lavado, considerándose las zanahorias libres de defectos antes mencionados y usando agua clorada para la eliminación de bacterias e impurezas.
Se procedió con el corte en rodajas de 1 mm de espesor y con diámetro entre 15 y 5 mm por la forma cónica de la zanahoria o tiras según el tamaño deseado para el snack, paralelamente se prepara el medio osmótico con 1.04326 Kg de azúcar sulfitada diluída en 600 mL de agua teniendo una coloración oscura, propia de la reacción de caramelización o Meillard. Seguidamente el jarabe se llevó a cocción controlando la temperatura, que no superara el límite de los 100°C durante 10 minutos, una vez enfriado el jarabe a 25 °C, se realizó control de calidad de éste registrando valores de 5.83 de acidez y 62°Brix, siendo óptimos para la siguiente etapa. Las zanahorias se sumergen en la solución osmótica durante un tiempo determinado de 24 o 48 horas aproximadamente, se escurren y se pesan registrando un valor de 6.71 g con una pérdida de 0.516 gramos.
Después de la deshidratación osmótica se llevó a cabo en cuatro etapas con una temperatura de 70°C, primera etapa fue de 1 hora con un peso final de 146.07g, tercera etapa fue de 2 horas con un peso final de 108.4g, tercera etapa de 3 horas con un peso final de 97.3g, cuarta etapa de 4 horas con un peso final de 89.9g, se completó el secado usando papel absorbente y flujo de aire frío a temperatura ambiente. Finalmente, los snacks deshidratados se empacaron en bolsas laminadas resellables de Mylar, adecuadas para uso alimentario.
Figura 1
Diagrama de flujo para la producción de snack de zanahoria deshidratado.

El diseño de este proceso productivo resultó adecuado para el aseguramiento de la calidad del snack, sin embargo, la mejor alternativa para extender la vida útil del producto, se recomienda usar empaque al vacío, aunque en este experimento se usaron bolsas de polipropileno laminadas. Torricela, Zamora y Pulido (1989) recomiendan que el mejor empaque es el de polipropileno biorentado metalizado de baja temperatura de sello y envasado al vacío para formar una barrera al vapor de agua, al oxígeno y la luz.
Rendimiento productivo
El balance de masa (Figura 2) indicó que mostró un rendimiento del 62%, siendo un valor aceptable en términos de costos de producción, considerando que la zanahoria muestra una textura firme la OD no se logra en las primeras dos horas de experimentación, por lo que se extendió hasta 48 horas.
La Deshidratación Osmótica permitió una concentración de sólidos del 68%, en concordancia con Spiazzi y Mascheroni (2001, pág. 23) quienes indican que este proceso reduce el contenido de humedad hasta un 60% en base húmeda. También se refleja que, completando el proceso con secado a través del calor convencional, se mejora la concentración de sólidos ((Arias Ramos, 2023); (Castro González & Padilla Sarmiento, 2015) & (Romero & Aimaretti, 2018)) y la formación de la textura crujiente deseada, tal fue el caso de este estudio.
Figura 1
Esquema balance de masa en operaciones de deshidratación

A diferencia de otros estudios incluyen la fritura en la producción de snacks, en esta investigación se excluyó esta etapa del proceso, con el propósito de obtener un producto alimenticio diferente con aporte nutricional, sin grasas añadidas, bajo en sodio, sin preservantes químicos y rico en fibra.
Cabe destacar que la fibra es un elemento sustancial para los procesos metabólicos del ser humano, debido que la zanahoria es una fuente de fibra insoluble a través del betacaroteno en la cáscara (Barrantes Vargas, Chinchilla, & Cascante Prada, 2015, pág. 114) la celulosa, hemicelulosa, lignina, quitina, pectina, entre otros (Villanueva Flores, 2019, pág. 232).
Entre las principales limitaciones de este se identifica la ausencia de análisis bromatológicos para conocer el valor nutricional del snack elaborado debido a tiempo y costos.
Para producir snack a partir de zanahoria, es relevante tomar en cuenta la textura y el contenido de agua, a mayor contenido de agua, menor es la textura, lo que puede disminuir la eficiencia del proceso de deshidratación osmótica.
El jarabe de sacarosa empleado como deshidratante favorece la eliminación de agua e incorporación de sabor natural dulce. Su eficiencia dependerá del tiempo y la temperatura de deshidratación, los cuales son factores claves para evitar el crecimiento microbiano y asegurar la calidad del producto
El snack de zanahoria obtenido a nivel de laboratorio, representa una alternativa viable desde el punto de vista de la agroindustria. A diferencia de los snacks comerciales, este producto se caracteriza por ser libre de gluten, grasas añadidas, sodio y preservantes químicos, dado que la deshidratación actúa como método de conservación de los alimentos. Así mismo, el proceso de doble deshidratación permitió desarrollar una textura crujiente y un sabor agradable sin recurrir a la fritura.
Arias Ramos, H. A. (Diciembre de 2023). Elaboración de snacks nutritivos deshidratados a base de hortalizas (camote, yuca, papa, remolacha común y zanahoria) y su análisis sensorial y bromatológico. (U. D. agrícola, Ed.) Izote Journal. Revista cientifica de investigaciones agroindustriales, agrobiotecnologicas, ambientales y de alimento., 2(1), 15-26. Recuperado el 02 de Septiembre de 2025, de https://investigacion.ujmd.edu.sv/index.php/investigacionesujmd/article/view/43/16
Barra Pérez, J. S. (2009). Desarrollo de snacks en base a zanahoria (Daucus carota L.) variedad ábaco deshidratada osmóticamente para consumidores infantiles. Universidad de Chile, Facultad de Ciencias Químicas y Farmacéuticas. Santiago: Universidad de Chile. Recuperado el Agosto de 2025, de https://repositorio.uchile.cl/handle/2250/105305
Barrantes Vargas, I., Chinchilla, P., & Cascante Prada, M. E. (Julio- diciembre de 2015). Desarrollo de un producto con base en fibra de zanahoria deshidratada para comedores escolares. (E. d. Naturales, Ed.) Repertorio Científico, 18(2), 113-122. Recuperado el 16 de octubre de 2025, de https://revistas.uned.ac.cr/index.php/repertorio/article/view/2544
Cañizares, A., Bonafine, O., & Laverde, D. (enero-diciembre de 2007). Deshidratación de productos vegetales. (I. N. (INIA), Ed.) INIA Divulga(11-15). Recuperado el 28 de Agosto de 2025, de Elaboración de productos agrícolas: http://sian.inia.gob.ve/inia_divulga/divulga_10/rid10_canizares_11-15.pdf
Castro González, M. N., & Padilla Sarmiento, M. P. (2015). Estudio de efecto del secado, deshidratación osmótica y recubrimiento con película comestible en el procesamiento de snacks de zanahoria (Daucus carota). Universidad San Francisco de Quito, Colegio de Ciencias e Ingenierías. Quito-Ecuador: Quito: USFQ. Recuperado el 02 de Septiembre de 2025, de https://repositorio.usfq.edu.ec/handle/23000/5531
Chacón Orduz, G., Muñoz Rincón, A., & Quiñónez Mosquera, G. A. (2017). Descripción del mercado de los snacks saludables en Villavicencio, Meta. Revista Libre Empresa, 14(2), 33-45. doi:https://doi.org/10.18041/1657-2815/libreempresa.2017v14n2.3031
Del Canto, E., & Silva Silva, A. (2013). Metodología cuantitativa: abordaje desde la complementariedad e ciencias sociales. (U. d. Rica, Ed.) Revista de Ciencias Sociales (Cr), III(141), 25-34. Recuperado el 22 de Septiembre de 2025, de https://www.redalyc.org/pdf/153/15329875002.pdf
El 19 Digital. (18 de Noviembre de 2024). Cosecha de zanahoria superará los 80 mil quintales para abastecer los mercados en Nicaragua. (E. 1. Digital, Ed.) El 19 Digital. Recuperado el 27 de agosto de 2025, de https://www.el19digital.com/articulos/ver/158382-cosecha-de-zanahoria-superara-los-80-mil-quintales-para-abastecer-los-mercados-en-nicaragua
García Hernandez, M. R. (Junio de 2025). Tecnología para Mejorar la Producción y la Productividad Agropecuaria - Comercialización de hortalizas. Universidad Nacional Agraria (UNA) y Universidad Abierta en Linea de Nicaragua (UALN). Managua: Universidad Nacional Agraria (UNA) y Universidad Abierta en Linea de Nicaragua (UALN). Recuperado el 28 de Agosto de 2025, de https://repositorio.ualn.edu.ni/wp-content/uploads/tainacan-items/34/4111/21_Mod_4_Tema_4_Documento.pdf
Gobierno de Reconciliación y Unidad Nacional (GRUN). (2021). Plan nacional de lucha contra la pobreza y para el desarrollo humano 2022-2026. Managua, Nicaragua: GRUN. Recuperado el 08 de Septiembre de 2025, de https://www.pndh.gob.ni/documentos/pnlc-dh/PNCL-DH_2022-2026(19Jul21).pdf
Hernández Sampieri, R., Fernández Collado, C., & Baptista Lucio, P. (1991). Metodología de la investigación. México: McGRAW - HILL Interamericana de México. Recuperado el 22 de Septiembre de 2025, de https://www.uv.mx/personal/cbustamante/files/2011/06/metodologia-de-la-investigaci%C3%83%C2%B3n_sampieri.pdf
Higuera Rosero, M. W., & Prado Argoti, R. A. (2013). Determinación de los parámetros óptimos de proceso para la elaboración de snacks a partir de zanahoria blanca )¿(Arracacia xanthorrhiza Bancroft). Universidad Técnica del Norte (UTN), Facultad de ingeniería en ciencias agropecuarias y ambientales. Ibarra-Ecuador: Universidad Técnica del Norte (UTN). Recuperado el 02 de Septiembre de 2025, de https://repositorio.utn.edu.ec/bitstream/123456789/3452/1/03%20EIA%20337%20TESIS.pdf
Ignaczak, A., Salamon, A., Kowalska, J., Marzec, A., & Kowalska, H. (2023). Influence of Pre-Treatment and Drying Methods on the Quality of Dried Carrot Properties as Snacks. (Molecules, Ed.) Molecules, 28(6407), 1-22. doi:https://doi.org/10.3390/molecules28176407
Laguna, C. d., & Valdivia González, C. d. (2015). Hábitos de consumo de zanahoria y remolacha en la población estudiantil del octavo grado del Instituto Nacional San Isidro, departamento de Matagalpa. Universidad Nacional Autónoma de Nicaragua (UNAN-Managua), Departamento de educación y humanidades. Estelí: Universidad Nacional Autónoma de Nicaragua. UNAN-Managua. Recuperado el 27 de agosto de 2025, de https://repositorio.unan.edu.ni/id/eprint/1781/1/16982.pdf
Laurent Lavoisier, A. (2019). Ley de conservación de la masa: de la alquimia a la química moderna. (U. C. Mártir, Ed.) Valencia, Valencia, España: Universidad Católica de Valencia San Vicente Mártir. Recuperado el 12 de Septiembre de 2025, de https://riucv.ucv.es/rest/api/core/bitstreams/900beb41-bacf-48e7-9305-a8e84162b3a2/content
Lumbi, A., & Palma, B. (marzo de 2023). Evaluación económica de subproductos hortícolas para la Cooperativa de Servicios Múltiples Productores Jinotega (COOSMPROJIN R, L), Jinotega 2021-2025. Universidad Nacional Agraria. Managua: Universidad Nacional Agraria. Recuperado el 27 de agosto de 2025, de https://cenida.una.edu.ni/Tesis/tne70l957.pdf
Ministerio de Economía Familiar, Comunitaria, Cooperativa y Asociativa (MEFCCA). (2024). Cartilla - cultivo de zanahoria. (MEFCCA, Ed.) Managua: Ministerio de Economía Familiar, Comunitaria, Cooperativa y Asociativa (MEFCCA). Recuperado el 27 de agosto de 2025, de https://www.economiafamiliar.gob.ni/backend/vistas/doc/cartilla/documento6502645.pdf
Owusu, N., Badu, M., Korley, N., Ama, S., Annor, B., Baah, M., . . . Fiebor, A. (2021, julio). Composición nutricional y propiedades antioxidantes de tres variedades de zanahoria ( Daucus carota ). (B. Gyampoh, Ed.) Scientific African, 12(e00801), 1-8. doi:https://doi.org/10.1016/j.sciaf.2021.e00801
Ramos Galarza, C. (2021). Diseños de investigación experimental. CienciAmérica: Revista de divulgación científica de la Universidad Tecnológica Indoamérica, 10(1), 1-7. doi:http://dx.doi.org/10.33210/ca.v10i1.356
Rodríguez Castillo, B. J., Sáenz González, G. A., & Ramírez Chavarría, M. E. (2025). Evaluación de la viabilidad técnica de la producción de snack con deshidratación osmótica de la zanahoria (Daucus carotas), en la ciudad de Estelí en el año 2025. Universidad Nacional Autónoma de Nicaragua (UNAN-Managua), Centro Universitario Regional de Estelí. Estelí-Nicaragua: Universidad Nacional Autónoma de Nicaragua (UNAN-Managua). Recuperado el 8 de octubre de 2025
Rojas Tortosa, P. A. (2012). Elaboración y caracterización de un "snack" a base de betarraga y zanahoria. Universidad de Chile, Facultad de ciencias agronómicas. Santiago-Chile: Univerdidad de Chile. Recuperado el Septiembre de 2025, de https://repositorio.uchile.cl/bitstream/handle/2250/148474/Rojas-%20Elaboraci%F3n%20y%20caracterizaci%F3n%20(2012).pdf?sequence=1
Romero, I., Díaz, V., & Aguirre, A. (2016). Fortalecimiento de la cadena de valor de los snacks nutritivos con base en fruta deshidratada en El Salvador. CEPAL. El Salvador: CEPAL. Recuperado el Septiembre de 2025, de https://repositorio.cepal.org/server/api/core/bitstreams/f3001e29-df8f-491a-b10f-9d4511e4f228/content
Romero, M. d., & Aimaretti, N. P. (Diciembre de 2018). Desarrollo de un snack saludable a base de zanahorias de descarte. (U. d. Latinoamericano, Ed.) Invenio: Revista de investigación académica(39), 24-35. Recuperado el 2 de Septiembre de 2025, de https://dialnet.unirioja.es/servlet/articulo?codigo=6789775
Romero, M. d., & Aimaretti, N. P. (2018). Desarrollo de un snack saludable a base de zanahorias de descarte. (INVENIO, Ed.) INVENIO(39), 24-35. Recuperado el Septiembre de 2025, de https://dialnet.unirioja.es/descarga/articulo/6789775.pdf
Sánchez Jugo, J. I., & Obradovich Bustamante, K. (2020). Estudio de prefactibilidad para la instalación de una planta procesadora de snacks de zanahoria deshidratada. Universidad de Lima, Facultad de Ingeniería y Arquitectura. Lima-Perú: Universidaa de Lima. Recuperado el 02 de Septiembre de 2025, de https://repositorio.ulima.edu.pe/bitstream/handle/20.500.12724/11575/S%c3%a1nchez_Jugo_Juan%20Ignacio.pdf?sequence=1&isAllowed=y
SNPCC (Sistema Nacional de Producción, Consumo y Comercio). (febrero de 2025). Plan Nacional de producción, consumo y comercio. 2025-2026. Banco Central de Nicaragua (BCN). Managua: Banco Central de Nicaragua (BCN). Recuperado el 27 de agosto de 2025, de https://bcn.gob.ni/sites/default/files/noticias/notas_prensa/2025/PNPCC_2025-2026_version_final.pdf
Spiazzi, E. A., & Mascheroni, R. H. (Septiembre de 2001). Modelo de deshidratación osmótica de alimentos vegetales. MAT Serie A, 23-32. doi:10.26422/MAT.A.2001.4.spi
Tamayo, G. (enero-junio de 2011). Diseños muestrales en la investigación. (U. d. Medellín, Ed.) Semestre Económico, 14(28), 1-14. Recuperado el 10 de Septiembre de 2025, de https://dialnet.unirioja.es › servlet › articulo
Torricella Morales, R. G., Zamora Utset, E., & Pulido Alvarez, H. (1989). Evaluación sensorial aplicada a la investigación, desarrollo y control de la calidad en la industria alimentaria (Primera y Segunda ed.). La Habana , Cuba: Editorial Universitaria. Recuperado el 07 de Octubre de 2025, de https://iestpcabana.edu.pe/wp-content/uploads/2021/11/ANALISIS-SENSORIAL.pdf
UNAN-Managua/FAREM-Estelí. (2021). Guía de modalidades de graduación. Universidad Nacional Autónoma de Nicaragua (UNAN-Managua). Estelí: Facultad Multidisciplinaria Regional Estelí (FAREM). Recuperado el 28 de octubre de 2025, de https://repositorio.unan.edu.ni/id/eprint/19296/1/19296.pdf
Vásquez Castillo, D. P. (2020). Estudio de mercado para la comercialización de snacks de zanahoria blanca en la. Universidad Politécnica Estatal del Carchi, Facultad de comercio internacional, integración, administración y economía empresarial. Tulcán-Ecuador: Universidad Politécnica Estatal del Carchi. Recuperado el Septiembre de 2025, de https://repositorio.upec.edu.ec/server/api/core/bitstreams/f5dae17d-39b2-4168-9ceb-58e614b11bad/content
Villanueva Flores, R. (2019). Fibra dietaria: una alternativa para la alimentación. (P. Universidad de Lima, Ed.) Ingeniería industrial(37), 229-237. doi:https://doi.org/10.26439/ing.ind2019.n037.4550
Zapata Montoya, J. E., & Castro Quintero, G. (1999). Deshidratación ormótica en frutas y vegetales. (R. F. Medellín, Ed.) Revista Facultad Nacional de Agronomía Medellín, 52(1), 451-466. Recuperado el 10 de Septiembre de 2025, de https://revistas.unal.edu.co/index.php/refame/article/view/23782
© 2026 Revista Científica Estelí.
Este trabajo está licenciado bajo una Licencia Internacional Creative Commons 4.0 Atribución-NoComercial-CompartirIgual.