RESUMEN
Este estudio analiza cómo la lectura de poesía árabe y africana modifica la percepción cultural en estudiantes de secundaria, vinculando este cambio con el fortalecimiento de la competencia global y la formación integral. Se utilizó un enfoque fenomenológico con entrevistas semiestructuradas aplicadas antes y después de una intervención didáctica. El análisis temático y de contenido evidenció un cambio significativo en la percepción cultural de los participantes, pasando de estereotipos simplificados a una comprensión más matizada y respetuosa. Los resultados sugieren que la poesía actúa como un puente intersubjetivo que fomenta la apertura cultural, la empatía y el pensamiento crítico. Se destaca la necesidad de acompañar la lectura con discusión guiada e investigación contextual para potenciar su impacto educativo.
Palabras Clave:
Poesía, educación literaria, competencia global
ABSTRACT
This study analyzes how reading Arabic and African poetry modifies high school students' cultural perceptions, linking this change to the strengthening of global competence and holistic education. A phenomenological approach was used, with semi-structured interviews conducted before and after a didactic intervention. Thematic and content analysis revealed a significant shift in participants' cultural perceptions, moving from simplified stereotypes to a more nuanced and respectful understanding. The results suggest that poetry serves as an intersubjective bridge that fosters cultural openness, empathy, and critical thinking. The study highlights the need to accompany reading with guided discussions and contextual research to enhance its educational impact.
Key Words:
Poetry, literary education, global competence
INTRODUCCIÓN
La poesía es un elemento omnipresente en las clases de Lengua y Literatura. Esta marcada presencia se justifica, entre otros argumentos, por su capacidad para fomentar el desarrollo integral de los estudiantes. Mariño Baracaldo (2020) analiza la literatura como herramienta pedagógica en la formación de juristas, destacando su rol en el pensamiento crítico y la interpretación jurídica. Martín del Pozo y Rascón Estébanez (2015) abordan la educación literaria como un medio para la formación docente mediante el aprendizaje servicio, resaltando su valor en la enseñanza de competencias. Benjumea Herrera y Arango Jaramillo (2008) estudian la literatura como facilitadora del desarrollo discursivo y cognitivo a través del cuento, basándose en un enfoque teórico.
Por su parte, Saneleuterio y López-García-Torres (2019) analizan el currículo de educación primaria en España, concluyendo que la literatura contribuye a la educación integral. De Ancos Morales (2023) plantea que los textos literarios en la universidad fortalecen el pensamiento crítico y la sabiduría práctica. Uribe Hincapié y Ángel Sánchez (2023) examinan el papel de la literatura en los libros de texto de primaria en Colombia, señalando su relevancia en la enseñanza del lenguaje. Y Domínguez Peña (2018) explora la literatura latinoamericana como medio para fortalecer la identidad y los valores. Si bien todos estos estudios destacan la importancia de la literatura en la formación integral, ninguno desarrolla intervenciones concretas con recolección de datos en campo, lo que deja una falta de evidencia empírica sobre su impacto real en los estudiantes. Por ello, este estudio busca cubrir este vació centrándose, además, en un aspecto holístico concreto: la competencia global.
Distintos autores han teorizado sobre el impacto educativo de la literatura. El texto literario se concibe como un medio que permite reflexionar profundamente sobre el ser humano y su entorno, ofreciendo una comprensión más significativa de la realidad (Videaux Ramírez, 2023; Benjumea Herrera y Arango Jaramillo, 2008; De Ancos Morales, 2023). También se considera que las expresiones artísticas verbales estimulan valores esenciales como la sensibilidad ética, la imaginación moral y el juicio crítico, los cuales contribuyen de manera significativa a la formación del carácter (De Ancos Morales, 2023; Videaux Ramírez, 2023).
En relación concreta con la poesía, se afirma que esta amplía la visión del mundo de los estudiantes al permitirles explorar perspectivas diversas y reflexionar sobre realidades ajenas, lo que abona a una mayor comprensión de la diversidad cultural y social, además de actuar como un puente entre culturas y visiones del mundo, ofreciendo una vía para conectar con temas universales como el amor, la muerte y la naturaleza (Strömner, 2013; Hamdan y Abbass, 2021; Gallardo Álvarez, 2010). También se asevera que este género desarrolla un especial apego a la sensibilidad y la capacidad de observación, fomentando una apreciación profunda sobre lo que nos rodea y una capacidad sensitiva hacia la sociedad en general (Auquilla Díaz, 2018).
La competencia global es una capacidad multidimensional que integra habilidades, conocimientos, valores y actitudes para comprender e interactuar en un mundo interdependiente. Implica investigar problemas locales y globales, reconocer y articular múltiples perspectivas, comunicarse eficazmente con públicos diversos y tomar acciones responsables. Además, implica estar en posesión de empatía cultural y el respeto por la diversidad cultural. Este conjunto de capacidades permite a los individuos analizar temas globales de manera crítica y establecer interacciones respetuosas con personas de diversas culturas (Boix Mansilla y Jackson, 2022; Bermúdez-Martínez y Iñesta-Mena, 2023; OECD, 2018; Rentería-Vera et al., 2022).
La necesidad de desarrollar la competencia global en la actualidad radica en los desafíos que plantea un mundo cada vez más interconectado y diverso. Según García-Beltrán (2024), esta competencia es esencial para afrontar un entorno económico globalizado, garantizar una convivencia pacífica entre personas de diferentes orígenes culturales y enfrentar los retos ambientales, como la sostenibilidad del planeta. Boix Mansilla y Jackson (2022) destacan que la creciente interdependencia mundial exige preparar a los jóvenes para investigar problemas globales, reconocer perspectivas diversas, comunicarse eficazmente y actuar de manera transformadora. Por su parte, la OCDE (2018) resalta que la competencia global es fundamental para que los estudiantes puedan participar de manera inclusiva y sostenible en sociedades caracterizadas por rápidos cambios culturales, económicos y tecnológicos. En conjunto, estas perspectivas subrayan que formar individuos globalmente competentes no solo responde a las exigencias del presente, sino que también sienta las bases para un futuro más equitativo y sostenible.
La competencia global contiene muchas dimensiones dependiendo del autor. Una de las propuestas más citadas es la del texo de PISA Preparing our youth for an inclusive and sustainable world. The OECD PISA global competence framework (2018) en el que se proponen las siguentes dimensiones:
- La capacidad de examinar problemas y situaciones de importancia local, global y cultural (por ejemplo, pobreza, interdependencia económica, migración, desigualdad, riesgos ambientales, conflictos, diferencias culturales y estereotipos).
- La capacidad de comprender y apreciar diferentes perspectivas y visiones del mundo.
- La habilidad para establecer interacciones positivas con personas de diferentes antecedentes nacionales, étnicos, religiosos, sociales, culturales o de género.
- La capacidad y disposición para tomar medidas constructivas hacia el desarrollo sostenible y el bienestar colectivo.
Esta investigación se centró en la dimensión número 2, por ello, se refuerza su explicación:
Entender y apreciar las perspectivas y visiones del mundo de los demás: esta dimensión destaca la disposición y capacidad de las personas competentes globalmente para considerar problemas globales y perspectivas de otros desde múltiples puntos de vista. Implica examinar de forma crítica los orígenes e implicaciones de las suposiciones propias y de otros, reflexionando, valorando, respetando, comprendiendo, apreciando y mostrando interés por las visiones del mundo de las demás personas, superando barreras ideológicas y culturales, pero manteniendo a la vez la propia identidad cultural. Reconocer las diferencias culturales no implica aceptarlas necesariamente, pero sí comprenderlas, ser empáticos hacia ellas y usarlas como oportunidades para cuestionar y enriquecer las propias perspectivas (Bérmudez Martínez E Iñesta Mena, 2023; Boix Mansilla y Jackson 2011; Sanz Leal et al, 2022; Reimers (2009) y Rentería-Vera et al, 2022).
En esta investigación se propone desarrollar la competencia global a partir de la literatura porque se trata de un campo didáctico y de investigación de creciente interés. Bérmudez-Martínez e Iñesta Mena (2023) proponen que la literatura es un medio de expresión y comunicación cultural que fomenta el diálogo entre individuos y culturas, estimulando un pensamiento plural e intercultural. También sostienen que los libros reflejan la cultura del autor y permiten al lector conocer otras lenguas y tradiciones. Además, consideran que la literatura actúa como un puente para promover la tolerancia, el respeto y la empatía, combatiendo estereotipos e integrando la diversidad.
Por otro lado, Boix Mansilla y Jackson (2011) implementaron una intervención didáctica en una escuela norteamericana para desarrollar la competencia global. A partir de textos del Realismo Mágico estudiantes de undécimo grado analizaron temas universales como la esperanza y el sacrificio, investigaron a los autores para comprender sus perspectivas culturales y exploraron la relación entre contexto social y expresión literaria. Esta estrategia permitió que la literatura fomentara el análisis crítico y el reconocimiento de diversas perspectivas culturales y globales.
Por otra parte, el presente estudio se hace a partir de lectura de poesía debido a las capacidades intersubjetivas de este género. Cohen (1982) afirma que «el poema describe la experiencia vivida en términos de algo vivido» (p.157) y que «toda poesía […] tiene carácter de acontecimiento» (p.160). Por su parte, Basave Fernández del Valle (2014) expresa que «la historia de la poesía es la historia experiencia emotiva del hombre en el mundo […] lo que los poetas muestran es su personal experiencia del mundo y de la vida» (p.9 y 256). Torres Monreal (2019) expresa que en el poema «lo que veníamos entendiendo de modo racional se hace vivencia asumida con todo nuestro ser» (p.306). Nuñez Ramos (1998) asevera que en la comunicación del poema «el poeta es origen de la comunicación en cuanto ser en el mundo, pues a pesar de su carácter ficticio, la creación no es posible más que por la experiencia de la vida que posee el autor» (p.100), además, si bien es cierto que la experiencia del lector y el autor no son iguales «en cambio, sí se puede decir que ambas están en cierto modo previstas en el poema y a través de él están conectadas y se comunican» (p.101).
Estas ideas presentan a la poesía como un espacio de encuentro entre la experiencia del poeta y la del lector. Este, a través del poema, se vincula emocional e intelectualmente con una experiencia que le es sugerida, permitiéndole vivirla desde su propia subjetividad. Por ello, la poesía parece especialmente adecuada para fomentar conexiones que contribuyan al desarrollo de la competencia global.
Este estudio también se fundamenta en la idea de que expandir el canon literario es clave para desarrollar la competencia global (Bermúdez-Martínez e Iñesta Mena, 2023). Desde el enfoque de la educación literaria se considera que ampliar la tradición literaria institucionalizada permite concebir la literatura como un medio para reconocer la diversidad, integrando distintas tradiciones y géneros que reflejen una variedad de perspectivas culturales (Colomer, 1996; Gómez Ferrer y Lomas García, 2014). De este modo, la enseñanza literaria se convierte en una experiencia conectada con la diversidad cultural y lingüística del mundo contemporáneo, ofreciendo a los estudiantes una formación más inclusiva y enriquecedora (Bermúdez-Martínez e Iñesta Mena, 2023; Colomer, 1996; Gómez Ferrer y Lomas García, 2014).
Teniendo en cuenta todo lo anterior, el presente estudio investiga cómo la lectura y discusión de poesía árabe y africana influyen en la percepción y apertura de los estudiantes hacia estas culturas, y cómo estas experiencias contribuyen al desarrollo de la competencia global en el contexto de la educación secundaria. Para ello, se retomaron los datos de dos intervenciones didácticas previas, una basada en poesía árabe y otra en poesía africana, desarrolladas en dos colegios de Managua. Dichas intervenciones fueron objeto de tesis de graduación en la UNAN-Managua: la primera a cargo de Herrera Hernández et al. (2024) y la segunda por Calero Vásquez et al. (2024). A partir de estos datos, este estudio realiza un nuevo análisis con el fin de examinar los cambios en la percepción de los estudiantes sobre estas culturas y explorar el papel de la poesía en la formación de la competencia global.
MATERIAL Y METODO
El estudio se guió por un diseño fenomenológico, enfoque que se centra en explorar, describir y comprender las experiencias vividas por las personas con respecto a un fenómeno específico, buscando identificar los elementos esenciales y los significados compartidos de dichas experiencias. Este diseño, a través de herramientas como entrevistas abiertas, desarrolla una comprensión profunda de percepciones y sentimientos hacia el fenómeno estudiado (Hernández Sampieri et al., 2014).
Este estudio es fenomenológico porque se centró en explorar las percepciones de estudiantes hacia las personas árabe y africana antes y después de participar en intervenciones didácticas en las que se leyó poesías provenientes de dichas culturas. Se aplicaron entrevistas semiabiertas para explorar que se conocía sobre árabes y africanos y a la vez el significado otorgado a ese conocimiento, el cual estaba constituido de ideas preconcebidas sobre valores, costumbres y tradiciones. Hubo preguntas enfocadas a indagar sobre la percepción de los informantes hacia las culturas árabe o africana (¿Qué ideas o imágenes le vienen a la mente cuando piensan en la cultura africana/árabe? ¿Qué creen que caracteriza a la cultura africana/árabe? ¿Qué valores o tradiciones consideran característicos de la cultura africana/ árabe?) e interrogantes orientadas a comprender la apertura hacia esas culturas (¿Te gustaría aprender de la cultura africana/árabe? ¿Por qué? ¿Te gustaría iniciar amistad con personas africanas/árabes? ¿Te dan miedo las personas de la cultura africana/árabe? ¿Por qué?) A partir de las respuestas obtenidas se hicieron otras preguntas para profundizar en la percepción de los informantes.
El tipo de muestro utilizado es no probabilístico, el cual se guía por propósitos específicos de la investigación, seleccionando casos que permiten profundizar en los detalles, significados e interacciones del fenómeno estudiado (Hernández Sampieri et al, 2014). La muestra seleccionada en este estudio está conformada por informantes que cumplen con un único criterio de selección: ser estudiantes de educación secundaria. Esta condición implica la necesidad de desarrollar competencias globales y fortalecer su formación integral. Además, como parte de su formación, estos estudiantes cursan la asignatura de Lengua y Literatura, en la que la lectura de poesía es un requisito del currículo. Estas características hacen que la muestra sea pertinente para analizar la relación entre la lectura de poesía y el desarrollo de la competencia global
En este estudio se trabaja partir de la muestra Herrera Hernández et al (2024) que fue de 39 estudiantes, y de Calero Vásquez et al (2024) que fue de 24. Estos estudiantes se dividieron en grupos de 10 para la aplicación entrevistas semiabiertas por medio de grupos focales.
Se aplicó un enfoque longitudinal pues, como ya se ha mencionado, se revisó si hubo un cambio en la percepción de los estudiantes en las dos semanas en que se implementaron las secuencias didácticas en las que se leyó y discutió poesía árabe (los 24 estudiantes) y africana (los 39 estudiantes). El análisis de la variación se hizo a partir de dos técnicas: el análisis temático, aplicado a las respuestas relacionadas con la apertura, y el análisis de contenido, utilizado en aquellas vinculadas con la percepción.
El análisis temático, como técnica de investigación cualitativa, consiste en la agrupación de respuestas con contenidos similares para identificar patrones significativos en los datos. A partir de esta agrupación, se generan temas que reflejan las principales ideas y perspectivas presentes en las respuestas de los participantes (Mieles Barrera, et al. 2012; Díaz Herrera, 2018). El análisis se centró en las respuestas vinculadas con la apertura hacia las culturas árabe y africana en dos momentos; en el primero, se agruparon según similitudes, identificando temas recurrentes, luego, se compararon con las del segundo momento, observando cambios en la apertura. Así, el análisis temático permitió captar tanto las tendencias generales en las respuestas como su evolución en el tiempo.
El segundo análisis se enfocó en las respuestas vinculadas con la percepción y representación de las culturas africana y árabe, aplicando un análisis de selección de palabras basado, según explica (Cáceres, 2003), en la identificación de términos clave según su relación con un tema o significado particular. En este caso se seleccionaron aquellas palabras que evidenciaran la percepción, imagen y valoración de los informantes sobre estas culturas. Este criterio permitió captar sus representaciones culturales y su evolución a lo largo del estudio. Posterior, a la selección de palabras se aplicó un análisis de generación de conceptos emergentes, un proceso inductivo en el que se identifican y construyen categorías interpretativas a partir de los datos textuales para detectar patrones y significados subyacentes en los discursos de los informantes, estructurando conceptos que no estaban previamente definidos. (Mieles, Tonon y Alvarado, 2012; Díaz Herrera, 2018; Castro, Labra y Chamblas, 2022). En esta investigación se infirieron conceptos relacionados con precepción a partir de la agrupación léxica realizada.
RESULTADOS
Del análisis temático del primer momento emergen cinco temas clave. Primero, la curiosidad por conocer otras culturas, reflejada en el deseo de aprender sobre sus costumbres, como menciona el Informante 2: “Sus tradiciones, sus bailes, lo que es la comida”. Segundo, la empatía y convivencia, en la que algunos ven el acercamiento como oportunidad de comprensión, como el Informante 8: “Para sentir más empatía con ellos”. Tercero, la identidad cultural como elemento relevante, destacada por el Informante 32: “Su identidad”. Cuarto, el rechazo o desinterés, expresado en respuestas como la del Informante 19: “Para nada”. Finalmente, la búsqueda de nuevas experiencias, en la que algunos valoran el contacto con otras culturas como enriquecimiento personal, como el Informante 30: “Para experimentar nuevas cosas con su cultura”. Estos temas reflejan una variedad de posturas que oscilan entre la apertura, la reflexión crítica y la indiferencia cultural.
Tabla 1
Aseveraciones relacionadas con apertura de los informantes lectores de poesía africana

Nota: Se muestra solo una muestra de las afirmaciones de los estudiantes.
Del análisis temático en el segundo momento emergen cuatro temas clave. Primero, la curiosidad y el aprendizaje cultural, en el que varios informantes muestran interés en conocer la historia, costumbres y tradiciones de la cultura africana. Un ejemplo es el Informante 5: “Sí, me encantaría. Creo que hay tanto que aprender sobre su historia y tradiciones”. Segundo, la apertura a nuevas perspectivas, reflejada en la búsqueda de formas distintas de ver el mundo y entender otras maneras de vivir, como menciona el Informante 3: “Definitivamente me gustaría aprender, porque me interesa conocer diferentes perspectivas y maneras de vivir”. Tercero, la amistad y la convivencia como medio de acercamiento, expresada en la importancia del contacto directo con personas de otras culturas, como señala el Informante 10: “Las amistades son una forma hermosa de conocer otras culturas y realidades”. Finalmente, surge el tema de la identificación con valores culturales específicos, en el que algunos informantes valoran ciertos aspectos de la cultura africana, como la alegría o la convivencia, ejemplificado en el comentario del Informante 30: “Sí, porque son personas alegres con un ambiente diferente”. Estos temas reflejan el interés por conocer y valorar la cultura la africana, a través de la curiosidad, la apertura a nuevas perspectivas, la amistad y la identificación con valores culturales específicos como la alegría y la convivencia
La evolución entre ambos momentos evidencia un aumento en la apertura hacia la cultura africana. En el primer momento, las respuestas reflejan una comprensión limitada, basada en ideas generales o estereotipadas, lo que genera posturas más distantes e incluso desinteresadas. La curiosidad se centra en aspectos visibles como la comida o las tradiciones, sin un conocimiento profundo. En cambio, en el segundo momento, los informantes muestran una mayor comprensión e interés por elementos identitarios y valores culturales, lo que favorece una conexión más afectiva y experiencial. Esto sugiere un conocimiento más profundo y mayor sensibilidad hacia la cultura africana, permitiendo una conexión más cercana y valorativa.
Del análisis temático del primer momento emergen cinco temas clave. Primero, la curiosidad por conocer otras culturas, expresada en el interés en aprender sobre costumbres y tradiciones, como el Informante 13: “En base a conocer sus culturas y tradiciones sí”. Segundo, la percepción de la diferencia cultural como un desafío, en la que algunos participantes consideran que la interacción con personas de otra cultura es compleja, como menciona el Informante 20: “No. Demasiado, es muy complicado”. Tercero, la influencia del idioma en la disposición a interactuar, evidenciada en respuestas como la del Informante 12: “Depende, si me enseñan el idioma, sí, me animo, pero si no, no”. Cuarto, el rechazo o desinterés, expresado en respuestas como la del Informante 19: “No, ¿para qué? porque son raros, su idioma, su manera de pensar hacia ellos, no, no me gustan”. Finalmente, la reflexión sobre las normas culturales y su impacto en la identidad, reflejada en expresiones que buscan comprender cómo las normas culturales afectan la vida cotidiana, como señala el Informante 15: “Quisiera saber por qué las mujeres se visten así o por qué no pueden andar en la calle como ellas quieren”. Estos temas reflejan una diversidad de posturas que van desde la curiosidad hasta la percepción de barreras para la interacción.

Tabla 2. Aseveraciones relacionadas con apertura de los informantes lectores de poesía árabe
Nota: Se muestra solo una muestra de las afirmaciones de los estudiantes.
Del análisis temático del segundo momento emergen cuatro temas clave. Primero, la curiosidad por conocer otras culturas, en estos varios informantes muestran interés en aprender sobre la cultura, el idioma y las tradiciones de otros países, como menciona el Informante 1: “Sería muy interesante saber sobre sus historias y relatos que tienen entre ellos mismos”. Segundo, la percepción de la diferencia cultural como algo desafiante o intimidante, evidenciada en respuestas como la del Informante 8: “No, primero que nada, no me llama la atención su cultura y pues también me da miedo, tiene cara de odioso”. Tercero, la valoración de la convivencia y las amistades interculturales, algunos destacan la importancia de la interacción con personas de diferentes orígenes, como menciona el Informante 5: “Sí, porque creo que está bien experimentar, conocer a una persona, por ejemplo, estamos acostumbrados a lidiar con personas de nuestra misma cultura”. Finalmente, la búsqueda de aprendizaje sobre distintas perspectivas de vida, ya que algunos informantes ven la interacción con otras culturas como una oportunidad para entender diferentes formas de pensar, como menciona el Informante 8: “Me gustaría aprender sobre su forma de pensar, si, por ejemplo, cosas que se hacen aquí para ellos están mal y así”. Estos temas reflejan diversas posturas oscilando entre el interés, la cautela y la apertura hacia el aprendizaje intercultural.
La apertura hacia la cultura árabe cambia entre el primer y el segundo momento, pasando de una percepción lejana y desafiante a una mayor disposición al aprendizaje y la convivencia. Una posible razón es que algunos informantes comienzan a identificar valores específicos en lugar de verla solo como una cultura distante de la que no se conocían sus principios o formas de vida. Por ejemplo, el Informante 7 menciona: “Nos deja una enseñanza, nosotros también debemos ser leales a nuestra patria, así como ellos lo son”, lo que muestra un reconocimiento de su identidad cultural. Aunque persisten reservas, la cultura árabe deja de ser algo ajeno para volverse un referente de comparación y aprendizaje.
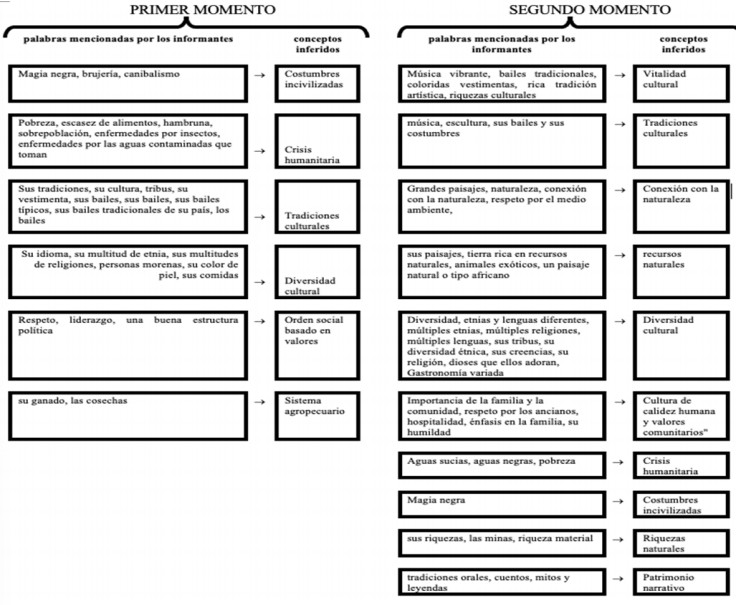
El cambio de percepción de los estudiantes muestra una transición desde estereotipos negativos hacia una valoración más amplia y matizada de la cultura africana. Al inicio, predominaban nociones de crisis humanitaria y costumbres incivilizadas, pero en la segunda etapa emergieron conceptos nuevos como vitalidad cultural, conexión con la naturaleza y cultura de calidez humana y valores comunitarios, lo que evidencia un enfoque más positivo y detallado, en el que África deja de verse como un espacio de carencias para reconocerse en su riqueza cultural y social (ver figura 1)
Los estudiantes mantuvieron el concepto de diversidad cultural, pero su significado se enriqueció al incluir múltiples etnias, religiones y lenguas, en lugar de solo mencionar diferencias generales basadas en el idioma o la apariencia física. De manera similar, tradiciones culturales evolucionó de una mención superficial a un reconocimiento de la riqueza artística y expresiva, incorporando música, escultura y vestimenta vibrante. Se pasó de considerar la cultura africana como una colección de costumbres aisladas a verla como una tradición viva y dinámica.

Figura 1
Contraste entre los conceptos del primer momento y el segundo momento de los lectores de poesía africana
El concepto de orden social basado en valores fue reemplazado por una visión más concreta del papel de la familia, la hospitalidad y el respeto intergeneracional, destacando una estructura social cohesionada. También, la percepción de los recursos naturales se amplió de una visión limitada a la producción agropecuaria a un reconocimiento de las riquezas minerales y paisajísticas del continente.
Aunque crisis humanitaria y costumbres incivilizadas siguieron presentes, su peso se redujo frente a los nuevos conceptos que surgieron, lo que indica que los estudiantes dejaron de centrarse exclusivamente en aspectos problemáticos para reconocer otras dimensiones de la realidad africana.
Este cambio evidencia que la exposición a información más detallada y la reflexión permitieron a los estudiantes trascender prejuicios iniciales y desarrollar una comprensión más rica y respetuosa de la cultura africana. La resignificación de conceptos sugiere que los participantes no solo ampliaron su conocimiento, sino que también modificaron su manera de interpretar y valorar la identidad africana. Pasaron de una mirada externa y sesgada a una perspectiva más informada y matizada, que reconoce tanto los desafíos como las fortalezas de las sociedades africanas (ver figura 2)

Figura 2
Contraste entre los conceptos del primer momento y el segundo momento de los lectores de poesía africana
En el primer momento, los estudiantes asociaron la cultura árabe principalmente con elementos visuales e icónicos como las pirámides, camellos, desiertos y su idioma. También resaltaron aspectos económicos como la riqueza derivada del petróleo y la opulencia de las joyas. En cuanto a la religión, mencionaron la creencia en un solo dios, pero también incluyeron referencias al politeísmo, mostrando una comprensión mixta de la espiritualidad en esta cultura. Asimismo, identificaron elementos sociopolíticos como la política, el machismo y las vestimentas restrictivas, destacando una percepción de desigualdad de género. Finalmente, asociaron la violencia con la cultura árabe mediante imágenes de bombas y la idea de ego.
En el segundo momento, se observan varios cambios significativos. Primero, los íconos culturales se amplían para incluir palacios y la naturaleza, mostrando una visión más diversa del entorno árabe. La percepción de la cultura y las costumbres evoluciona, pasando de referencias generales a la comida y la vestimenta hacia un reconocimiento de "tradiciones culturales". En la dimensión religiosa, se mantiene la categoría de creencias religiosas, pero desaparece la referencia al politeísmo, lo que indica una mejor comprensión del monoteísmo predominante en la cultura árabe. La violencia sigue presente, pero ahora se introduce la noción de "resistencia", diferenciando entre actos de guerra y la lucha por la liberación.
Otros cambios incluyen la aparición de conceptos nuevos como "arraigo cultural", reflejando una percepción más profunda del vínculo de los árabes con su tierra y tradiciones. Asimismo, surge la categoría de "literatura", señalando un reconocimiento de su producción intelectual. También aparece el concepto de "integridad", ligado a la importancia de la familia y el honor, lo que no estaba explícito en el primer momento. Finalmente, el amor a la mujer, descrito con términos positivos, contrasta con la visión inicial de vestimentas restrictivas y machismo, sugiriendo una mayor diferenciación entre normas culturales y relaciones afectivas.
El análisis de la evolución de la percepción de los estudiantes muestra un cambio desde una visión más estereotipada y fragmentaria hacia una comprensión más matizada y rica de la cultura árabe. Mientras que en el primer momento predominaban imágenes de riqueza, violencia y desigualdad, en el segundo momento aparecen nociones de arraigo, resistencia, literatura e integridad, lo que indica un reconocimiento más amplio de los valores culturales y la diversidad dentro de esta sociedad. Estos cambios reflejan un proceso de aprendizaje en el que los informantes han adquirido una perspectiva más compleja y menos reduccionista de la cultura árabe
DISCUSIÓN DE RESULTADOS
Este estudio se centraba en la dimensión 2 de la competencia global, sin embargo, se obtuvieron, también, resultados relacionados con la dimensión 1. En el grupo de estudiantes que leyeron y comentaron la poesía árabe, se pasó de una visión que asociaba la cultura árabe únicamente con violencia y terrorismo a una comprensión más profunda que incluye la resistencia y la lucha por la liberación. Este cambio de percepción se relaciona con la primera dimensión de la competencia global: la capacidad de examinar problemas y situaciones de importancia local, global y cultural, como la desigualdad, los conflictos y los estereotipos (OCDE, 2018). Los resultados obtenidos muestran cómo la poesía y su discusión funcionó como un recurso eficaz para estimular la reflexión crítica permitiendo a los estudiantes cuestionar narrativas simplificadas de cultura ajenas y desarrollar una perspectiva más informada y matizada sobre sus realidades sociopolíticas.
Por otro lado, inicialmente, algunos participantes mostraban desinterés o rechazo hacia las culturas africana y árabe. Tras la lectura de poesía, aumentó su curiosidad por sus tradiciones y valores. En la cultura africana, destacaron su alegría y sentido comunitario, mientras que en la cultura árabe, algunos valoraron su identidad cultural, expresaron interés por su idioma y reflexionaron sobre sus creencias y normas sociales. Esto se relaciona con lo expresado por Bérmudez Martínez e Iñesta Mena (2023), Boix Mansilla y Jackson (2011), Leal et al. (2022), Reimers (2009) y Rentería-Vera et al. (2022), quienes plantean que mostrar interés por las visiones del mundo de los demás es clave para superar barreras ideológicas y culturales, ya que implica reconocer y explorar perspectivas distintas con una actitud abierta. La transformación en las respuestas de los participantes sugiere que la poesía fomentó una mayor disposición para comprender las culturas que dieron origen a los poemas leídos, lo que evidencia un proceso de apertura hacia realidades que antes eran vistas con indiferencia o rechazo y sin otorgarles una dimensión humana basada en sus valores, emociones y visiones del mundo.
Este cambio se relaciona con la capacidad intersubjetiva de la poesía, es decir, como espacio de encuentro emocional (Basave Fernández del Valle, 2014; Cohen, 1982; Nuñez Ramos, 1998; Torres Monreal, 2019). Esta conexión, al parecer, favoreció a la comprensión de otras culturas no solo como información abstracta, sino como experiencias vividas y sentidas desde la perspectiva de los propios autores de los poemas.
La evolución en las respuestas de los participantes también refleja un cambio en la manera en que valoraban y apreciaban las culturas africana y árabe. Si en un inicio predominaban percepciones basadas en estereotipos negativos—relacionando a África con pobreza y crisis humanitarias, y al mundo árabe con violencia y terrorismo—, tras la lectura de poesía comenzaron a reconocer su riqueza cultural. En el caso africano, destacaron su tradición oral, su arte y su fuerte sentido de comunidad, mientras que en la cultura árabe valoraron su identidad, su resistencia y su patrimonio literario. Esta idea también se vincula con la segunda dimensión de la competencia global, que enfatiza la capacidad de valorar, respetar y apreciar otras culturas (Bérmudez Martínez e Iñesta Mena, 2023; Boix Mansilla y Jackson, 2011; Leal et al., 2022; Reimers, 2009; Rentería-Vera et al., 2022). La transformación en las respuestas de los participantes sugiere que la lectura y comentario de la poesía contribuyó al desarrollo de una actitud más respetuosa y una mayor apreciación por la diversidad cultural, evidenciando una percepción más enfocada en los valores y expresiones propias de cada sociedad.
La segunda dimensión también implica la capacidad de ser empáticos hacia otras culturas y usarlas como oportunidades para cuestionar y enriquecer las propias perspectivas (Bérmudez Martínez e Iñesta Mena, 2023; Boix Mansilla y Jackson, 2011; Leal et al., 2022; Reimers, 2009; Rentería-Vera et al., 2022). En el segundo momento, los participantes mostraron mayor empatía al tratar de interpretar la realidad desde el punto de vista de las personas africanas y árabes. Por ejemplo, un estudiante expresó: “Me gustaría entender mejor sus costumbres y cómo ven el mundo” (I7), lo que indica un esfuerzo por comprender la lógica interna de sus tradiciones. Otro señaló: “Sí sería interesante, porque a mí, por ejemplo, me gustaría aprender sobre su forma de pensar, si, por ejemplo, cosas que se hacen aquí para ellos están mal y así, ¿me entiende?” (I8), lo que sugiere un intento por considerar cómo las normas y valores pueden diferir según el contexto cultural. Además, algunos participantes no solo comprendieron otras visiones del mundo, sino que comenzaron a utilizarlas para reflexionar sobre sus propias creencias. Esto se observa en afirmaciones como “Nos deja una enseñanza de que debemos ser leales a nuestra patria, así como ellos lo son” (I7), en la que el estudiante extrapola un valor de la cultura árabe para contrastarlo con su propia sociedad. La evolución en las respuestas indica que los participantes no solo dejaron de ver estas culturas a través de estereotipos, sino que también comenzaron a integrar estos nuevos conocimientos en su propia perspectiva, lo que sugiere un desarrollo tanto de la empatía intercultural
Estos resultados muestran una mayor comprensión, valoración y respeto por la culturas árabe o africana y esto ocurre sin necesidad de que los informantes acepten todos los valores de dichas culturas. Hubo valores que no se concibieron dignos de replicarse. Por ejemplo, en la cultura árabe: “Su tipo de visión del mundo es muy distinta” (I5), “En parte es bueno que tengan las tradiciones de generación en generación, pero también, o sea, probar cosas nuevas para las personas que le siguen como los niños (I7). En la cultura africana: “Su religión, aunque hay aspectos raros en la manera en la que lo hacen, pero yo respeto las religiones de todos, no me meto en eso” (I32). No obstante, esto no significa que no se haya desarrollado la competencia global, ya que, como señalan Bérmudez-Martínez e Iñesta Mena (2023), citando a Fennes y Hapgood, la comprensión de otros valores no implica necesariamente su aceptación, sino la capacidad de percibirlos desde otro filtro cultural. Precisamente, este cambio de perspectiva cultural se observa en los informantes, ya que han desarrollado mayor apertura y sensibilidad hacia otras formas de entender el mundo sin perder su propio criterio.
Al mantener su propio criterio, los informantes evidenciaron el desarrollo de su juicio crítico. Esto confirma lo señalado por De Ancos Morales (2023) y Videaux Ramírez (2023), quienes sostienen que la literatura fomenta el juicio crítico, contribuyendo a la formación del carácter.
Por otra parte, este desarrollo de empatía y actitud reflexiva confirman que, como expresan Bérmudez-Martínez e Iñesta Mena (2023), la literatura puede servir como un puente para promover la tolerancia, el respeto y combatir estereotipos y favorecer la empatía. Por tanto, palabras, la competencia global promueve una formación integral. O dicho de otra manera la competencia global es a su vez un desarrollo de la formación integral de los estudiantes que leyeron poesía árabe y africana. Como ya se ha mencionado, los estudiantes al leer, discutir poesía arábe o africana e investigar más sobre los contextos de las que estas emerjen, pasaron de una comprensión superficial basada en estereotipos y narrativas convencionales (como pobreza en áfrica o petroleo en Arabia) a una comprensión basada en la complejidad cultural, histórica y social de estas sociedades. Este enriquecimiento de su comprensión de otras culturas refleja una comprensión más significativa de la realidad, siendo esto último un beneficio de la literatura según varios autores (Videaux Ramírez, 2023; Benjumea Herrera & Arango Jaramillo, 2008; De Ancos Morales, 2023). Es decir, desarrollar la competencia global contribuye a una formación integral.
Bérmudez-Martínez e Iñesta Mena (2023) también proponen a la literatura como un medio para construir un pensamiento plural e intercultural. Si entendemos pensamiento intercultural como la capacidad de reconocer que no existe un único modelo de valores, saberes o costumbres legítimos (Cruz Rodríguez, 2013; Guendel, 2009; Márquez-Fernández, 2018; Salas Astrain, 2021; Sandoval Forero y Capera Figueroa, 2019), entonces puede afirmarse que los estudiantes que leyeron poesíá árabe y africana desarrolloron parte de ese pensamiento intercultural. Así lo evidencian estas afirmaciones: en relación con la cultura africana; "Las ceremonias y rituales tienen un gran significado, ya sea para celebrar o para marcar etapas de la vida” (I7), E27: " hay muchas personas que los discriminan […] porque hacen rituales o cosas así […] y esas cosas que hacen son costumbres o bueno tradiciones creo que así se llaman[…] pues yo respeto; en relación con la cultura árabe; “Un poco como aquí nada más que ellos rezan más veces” (I8); en relación con la cultura conservadora de los árabes un informante asevera: “Sí, pero para mí es bueno, porque van guardando lo de su cultura, de donde proviene, están guardando todo de donde es, sus raíces” (I3).
Desde el punto de vista didáctico debe destacarse que esta investigación replicó lo realizado por Boix Mansilla y Jackson (2011), esto es, acompañar las lecturas de textos literarios con investigación sobre los autores con el fin de comprender sus perspectivas culturales, y explorar conexiones entre contexto social y expresión literaria por medio dediscusiones guiadas. También se retomó la recomendación de expandir el canon tal como proponen Bermúdez-Martínez y Iñesta Mena, 2023; Colomer, 1996 y Lomas, 2014. Seguir ambos enfoques, complementando con investigaciones e información sobre las culturas árabe y africana, contribuyó significativamente a obtener los resultados ya comentados. Por ello, el desarrollo de la competencia global y la formación integral a partir de la poesía requieren transformar la experiencia literaria en el aula. Esto implica acompañar tareas de disfrute estético de la literatura con discusiones y actividades que permitan explorar explícitamente la visión cultural de los autores de los textos.
CONCLUSIONES
Este estudio evidenció que la lectura y discusión de poesía árabe y africana promovieron el desarrollo de la competencia global en estudiantes de secundaria, permitiéndoles transformar percepciones estereotipadas en una comprensión más matizada y rica de estas culturas. Se observó un cambio en la manera en que los participantes conceptualizaban la cultura árabe y africana, pasando de asociaciones simplificadas con pobreza, violencia o exotismo, hacia un reconocimiento más profundo de su diversidad cultural, su riqueza literaria y su complejidad histórica.
Además, los hallazgos sugieren que el impacto de la poesía en la competencia global no se limitó únicamente a la dimensión 2 (comprensión y apreciación de perspectivas culturales distintas), sino que también estimuló la dimensión 1 (capacidad para examinar problemas globales y culturales). A través del análisis de los textos, los estudiantes reflexionaron sobre desigualdades, conflictos y tradiciones en su contexto original, lo que les permitió desarrollar una mirada más crítica sobre sus propias realidades socioculturales. Este proceso de aprendizaje responde a lo señalado por la OCDE (2018) sobre la importancia de formar ciudadanos capaces de analizar y participar activamente en un mundo interdependiente.
Estos resultados confirman la relevancia de la literatura como herramienta para la formación de ciudadanos globalmente competentes, en línea con lo propuesto por Boix Mansilla y Jackson (2011) y Bérmudez-Martínez e Iñesta Mena (2023). La poesía, en concreto, mostró su potencial para transformar concepciones simplificadas y fomentar una comprensión más crítica e informada del mundo, al ofrecer un espacio para la exploración de perspectivas ajenas y el análisis de realidades socioculturales complejas.
La poesía contribuyó al desarrollo de la competencia global, posiblemente, debido a su naturaleza intersubjetiva, es decir, a su capacidad de conectar la experiencia del poeta con la del lector, quien la vive desde su propia subjetividad (Basave Fernández del Valle, 2014; Cohen, 1982; Nuñez Ramos, 1998; Torres Monreal, 2019). Por ello, la poesía se posiciona como una alternativa valiosa para desarrollar la competencia global, al ofrecer un espacio simbólico donde los estudiantes pueden explorar diversas culturas y ejercitar la empatía intercultural sin necesidad de contacto directo, ya que este género permite conocer realidades ajenas casi como si alguien nos relatara su propia experiencia haciéndonos partícipes de su vivencia.
Desde un punto de vista teórico, este estudio amplía los planteamientos sobre el desarrollo de la competencia global, al demostrar que su formación no depende únicamente de la interacción social o del acceso a información factual sobre otras sociedades, tal como se concibe en las propuestas existentes (OECD, 2018; PISA, 2018; Rentería-Vera et al., 2022). Los hallazgos de esta investigación, junto con la intervención de Boix Mansilla y Jackson (2011), aportan evidencia de que la competencia global no solo se puede construir desde lo cognitivo y lo informativo, sino también mediante procesos de inmersión simbólica, afectiva y subjetivos, tal como los que potencia la literatura.
En términos de formación integral, los hallazgos confirman las propuestas de que la poesía favorece la exploración y reconocimiento de perspectivas culturales (Gallardo Álvarez, 2010; Hamdan y Abbass, 2021; Strömner, 2013) y de que la literatura fortalece la sensibilidad y el juicio críticob (Benjumea Herrera & Arango Jaramillo, 2008; De Ancos Morales, 2023; Videaux Ramírez, 2023). Los resultados de esta investigación muestran que los estudiantes aprendieron a valorar y aceptar otra culturas sin perder el propio criterio, comprendiendo la legitimidad de distintos sistemas de valores demostrando así un desarrollo en su juicio crítico y su sensibilidad hacia otras realidades.
Desde el punto de vista didáctico, este estudio subraya la importancia de complementar la lectura poética con la discusión guiada y la investigación sobre los autores y los contextos culturales de los que surgen los poemas con el fin de que los estudiantes profundicen en las circunstancias históricas y culturales que moldean los textos leídos y de esa manera desarrollar su competencia global. Además, los hallazgos confirman las propuestas que, desde el enfoque de la educación literaria, abogan por una enseñanza que trascienda la mera transmisión de un canon preestablecido y que conciba la literatura como un medio para la formación de lectores críticos y culturalmente sensibles (Lomas & Jover, 2014). Por otra parte, aunque este estudio se centró en el desarrollo de la competencia global, no contradice los principios de la educación literaria, sino que los sigue, ya que, como plantea Colomer (2009), la formación de lectores requiere la enseñanza de convenciones textuales. En este sentido, al aprovechar la naturaleza intersubjetiva de la poesía, se abordó una convención propia del texto lírico que permitió a los estudiantes-lectores extraer significado del texto y favorecer su formación integral.
Sin embargo, los hallazgos expuestos no se pueden generalizar debido a la naturaleza cualitativa del estudio. Por tanto, es necesario utilizar instrumentos cuantitativos que complementen la evidencia de desarrollo de la competencia global e incorporar diseños cuasi-experimentales para evaluar la efectividad de estrategias como la discusión guiada y la investigación contextualizada. Además, aunque se evidenció una transformación en la percepción de los estudiantes, futuros estudios deberían emplear análisis longitudinales más extensos para evaluar la permanencia de estos cambios en el tiempo. Todo ello ayudará a establecer mejor el papel de la poesía como una herramienta educativa necesaria en la formación del pensamiento crítico y la sensibilidad intercultural.
REFERENCIAS
- Auquilla Díaz, J. F. (2018). La poesía y el aula: Una propuesta de escritura creativa desde lo lúdico. Revista de Divulgación de Experiencias Pedagógicas Mamakuna, (9).
- Basave Fernández del Valle, A. (2002). ¿Qué es la poesía? Introducción filosófica a la poética. Fondo de Cultura Económica.
- Benjumea Herrera, C. A., & Arango Jaramillo, M. (2008). La educación literaria como medio para el desarrollo de los procesos discursivos, cognitivos y proyectivos: El cuento, género específico. Revista Virtual Universidad Católica del Norte, 25, 1–30.
- Boix Mansilla, V., & Jackson, A. (2011). Educating for global competence: Preparing our youth to engage the world. Asia Society.
- Boix Mansilla, V. B., & Jackson, A. W. (2022). Educating for global competence: Preparing our students to engage the world. ASCD.
- Cáceres, P. (2003). Análisis cualitativo de contenido: Una alternativa metodológica alcanzable. Psicoperspectivas, 2(1), 53-81.
- Castro, C., Labra, O., & Chamblas, I. (2022). El análisis de contenido temático: Una mirada a sus etapas desde Nvivo12. Revista Internacional de Ciencias Sociales Interdisciplinares, 10(1), 143-158.
- Cohen, J. (1982). El lenguaje de la poesía: Teoría de la poeticidad. Editorial Gredos.
- Colomer, T. (1996). La evolución de la enseñanza literaria. Aspectos didácticos de Lengua y Literatura, 8 (1), 127-171.
- Colomer, T. (2009). "La educación literaria". Armendano, C. y Miret, I. (coord.): Lectura y bibliotecas escolares. "Metas educativas 2021". Madrid: EOI, 71-82.
- Cruz Rodríguez, E. (2013). Pensar la interculturalidad: Una invitación desde Abya-Yala. Ediciones AbyaYala.
- De Ancos Morales, B. (2023). Formación integral del estudiante universitario a través de textos literarios. Cuadernos de Pensamiento, 36(2), 251-269.
- Díaz Herrera, C. (2018). Investigación cualitativa y análisis de contenido temático. Orientación intelectual de revista Universum. Revista General de Información y Documentación, 28(1), 119-142.
- Domínguez Peña, M. (2018). Los rasgos identitarios presentes en la literatura latinoamericana y su contribución a la formación integral del profesional de la carrera Español-Literatura. Opuntia Brava, 10(2)
- Gallardo Álvarez, I. (2010). La poesía en el aula: Una propuesta didáctica. Revista Electrónica "Actualidades Investigativas en Educación", 10(2), 1-28.
- García-Beltrán, E. (2024). Competencia global a lo largo de los años y sus desafíos educativos hoy. Journal of Supranational Policies of Education, 1(19), 3-18.
- Gómez-Ferrer, G. J. (2015). Enseñanza del lenguaje, competencias comunicativas y aprendizaje de la democracia, resistencias y dificultades. En Fundamentos para una enseñanza comunicativa del lenguaje (pp. 139-176). Graó.
- Gómez Ferrer, G. J., & Lomas García, C. (2015). Enseñanza del lenguaje, competencias comunicativas y aprendizaje de la democracia: avances, resistencias y dificultades. En C. Lomas García (Coord.), Fundamentos para una enseñanza comunicativa del lenguaje (pp. XX-XX). Editorial Graó.
- Guendel, L. (2009). Aprendiendo acerca de la interculturalidad y la política en los países andinos. En A. Mendoza & F. Yánez (Eds.), Interculturalidad: Reflexiones desde la práctica (pp. 9-34). UNICEF.
- Guix Oliver, J. (2008). El análisis de contenidos: ¿qué nos están diciendo? Revista de Calidad Asistencial, 23(1), 26-30.
- Hamdan, M. M., & Abbass, K. D. (2021). A means to culmination: Poetry to education. International Journal of Social Science and Human Research, 4(3), 550–557.
- Herrera, S. V., Pavón, J. A., & Lara, R. C. (2024). Competencia global y desarrollo integral de estudiantes de educación media a través de la poesía africana (Tesis de licenciatura). Recinto Universitario “Rubén Darío”.
- Hernández Sampieri, R., Fernández Collado, C., & Baptista Lucio, P. (2014). Metodología de la investigación (6ª ed.). McGraw-Hill.
- Mariño Baracaldo, P. D. (2020). La literatura, una herramienta pedagógica para la formación integral del jurista en Colombia. Revista Ratio Juris, 15(31), 489-517. https://doi.org/10.24142/raju.v15n31a9
- Martín del Pozo, M. Á., & Rascón Estébanez, D. (2015). La educación literaria: una oportunidad de aprendizaje servicio para la formación integral del futuro maestro. Profesorado. Revista de Currículum y Formación de Profesorado, 19(1), 350-366. https://www.redalyc.org/articulo.oa? id=56738729017
- Márquez-Fernández, A. B. (2018). La emergencia del pensamiento intercultural en Nuestra América: Reflexiones desde la filosofía anti-hegemónica y subalterna. En E. A. Sandoval Forero & J. J. Capera Figueroa (Eds.), Utopía y Praxis Latinoamericana, 24(Esp.1), 144-159. Universidad del Zulia. https://doi.org/10.5281/zenodo.3110686
- Mieles Barrera, M. D., Tonon, G., & Alvarado Salgado, S. V. (2012). Investigación cualitativa: El análisis temático para el tratamiento de la información desde el enfoque de la fenomenología social. Universitas Humanística, 74, 195-225. Pontificia Universidad Javeriana.
- Núñez Ramos, R. (1998). La poesía. Editorial Síntesis.
- OECD (2018). Preparing our youth for an inclusive and sustainable world: The OECD PISA global competence framework. OECD Publishing.
- Quiroz, J., Mendoza, J., y Calero, K. (2024). La poesía árabe: Una herramienta para la educación integral y el desarrollo de competencias globales (Tesis de licenciatura). Recinto Universitario “Rubén Dario".
- Rentería-Vera, J. A., Hincapi-Montoya, E. M., Rodríguez-Caro, Y. J., Vélez-Castañeda, C. K., Osorio-Vélez, B. E., & Durango-Marín, J. A. (2022). Competencia global para el desarrollo sostenible: una oportunidad para la educación superior. Entramado, 18(1).
- Reimers, F. (2009). Global competency” is imperative for global success. Chronicle of Higher Education, 55(21), A29.
- Salas Astrain, R. (2021). Filosofía intercultural, contextos asimétricos y experiencias de injusticia. En M. Samaniego (Ed.), Estudios Interculturales desde el Sur: Procesos, debates y propuestas. Ariadna Ediciones. https://muse.jhu.edu/book/85325
- Sandoval Forero, E. A., & Capera Figueroa, J. J. (2019). La emergencia del pensamiento intercultural en Nuestra América: Reflexiones desde la filosofía anti-hegemónica y subalterna de Álvaro B. Márquez-Fernández. Utopía y Praxis Latinoamericana, 24(Esp.1), 144-159. Universidad del Zulia. https://www.redalyc.org/articulo.oa?id=27960978014
- Saneleuterio, E., y López-García-Torres, R. (2019). Contribución de la formación literaria a la educación integral: análisis del currículo básico de Educación Primaria. EA, Escuela Abierta, 22, 29-38. https://doi.org/10.29257/EA22.2019.04
- Sanz Leal, M. ª, Orozco Gómez, M. L., & Toma, R. B. (2022). Construcción conceptual de la competencia global en educación. Teoría de la Educación. Revista Interuniversitaria, 34(1), 83-103. https:// doi.org/10.14201/teri.25394
- Strömner, D. (2013). Poetry as a way of teaching fundamental values: The relation between textbooks and curriculum.
- Torres Monreal, F. (2019). Introducción básica a la poesía. Ediciones Cátedra.
- Uribe Hincapié, R. A., & Ángel Sánchez, V. (2023). El papel de la literatura en la formación de los estudiantes del grado quinto de la educación básica primaria desde la perspectiva de los libros de texto del área del lenguaje en el periodo 2020-2022. Papeles, 15(30), e1513. https:// doi.org/10.54104/papeles.v15n30.1513
- Videaux Ramírez, E. (2023). La enseñanza de la lengua y la literatura en la formación inicial. Universidad de Matanzas
